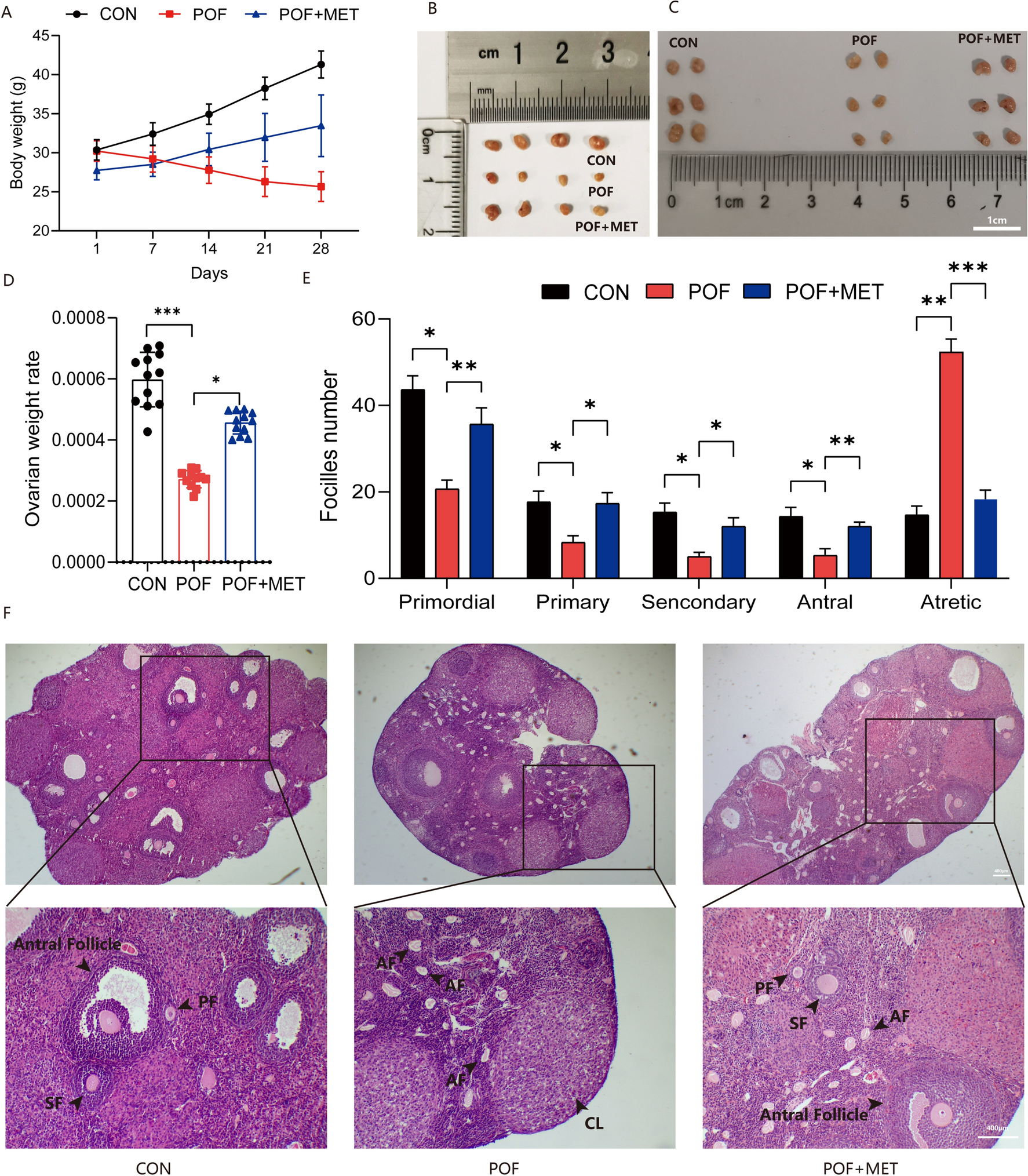
Figure 1

MET improved ovarian specific gravity and follicular development in POF mice. (A): The weights of mice every week in different treated groups. (B,C): Ovarian tissues from five mice per treatment group were displayed (scale bar: 1 cm). (D): The ovary/mouse relative weight ratio in control, POF, and MET groups after 4 weeks of treatment, individually. (E,F): After HE staining, the structure of follicles at all levels was observed under a 40× and 100× microscope (scale bar: 400 μm), and the number of follicles in different stage (Primary follicle (PF), Secondary follicle (SF), Atresia follicle (AF), Corpus Luteum (CL)) was counted by tissue sections. (*p < 0.05, **p < 0.01, ***p < 0.001).