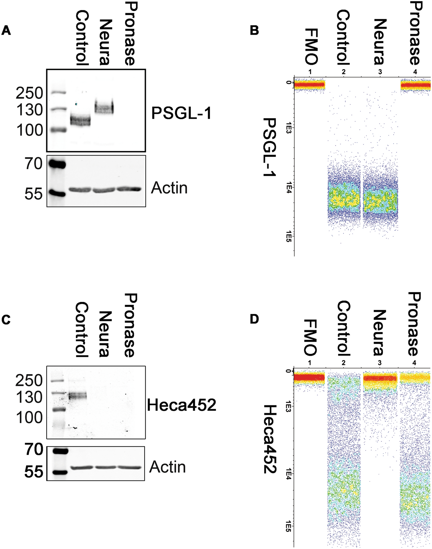
Figure 4

Neuraminidase and pronase treatments differentially affect the levels of PSGL-1 and Heca452 in the MM1SHeca452 cells. Western blot (A,C) and flow cytometry (B,D) analysis of MM1SHeca452 cells pre-treated/mock-treated with either neuraminidase (1 mU/ml) or pronase (1 mg/ml) for 45 min at RT. After treatment, cells were either lysed for Western blot analysis or stained with the indicated antibodies and analyzed by flow cytometry. Cell extracts were subjected to SDS-PAGE, transferred onto a nitrocellulose membrane and blotted for PSGL-1, Heca452 and β-actin, used as loading control. Labels above the blots represent the different treatments whereas labels on the right hand side of the blots indicate the antibodies used for blotting. Numbers on the left hand side of the blots represent the molecular weight marker. The flow cytometry analysis is reported as a band plot generated with the Infinicyt software v 2.0.5.b.007. Labels above the band plots represent the different treatments whereas labels on the left hand side of the band plots indicate the antibody used for the staining. The Western blot and flow cytometry analyses depicted in the figure are representative of 3 independent experiments.