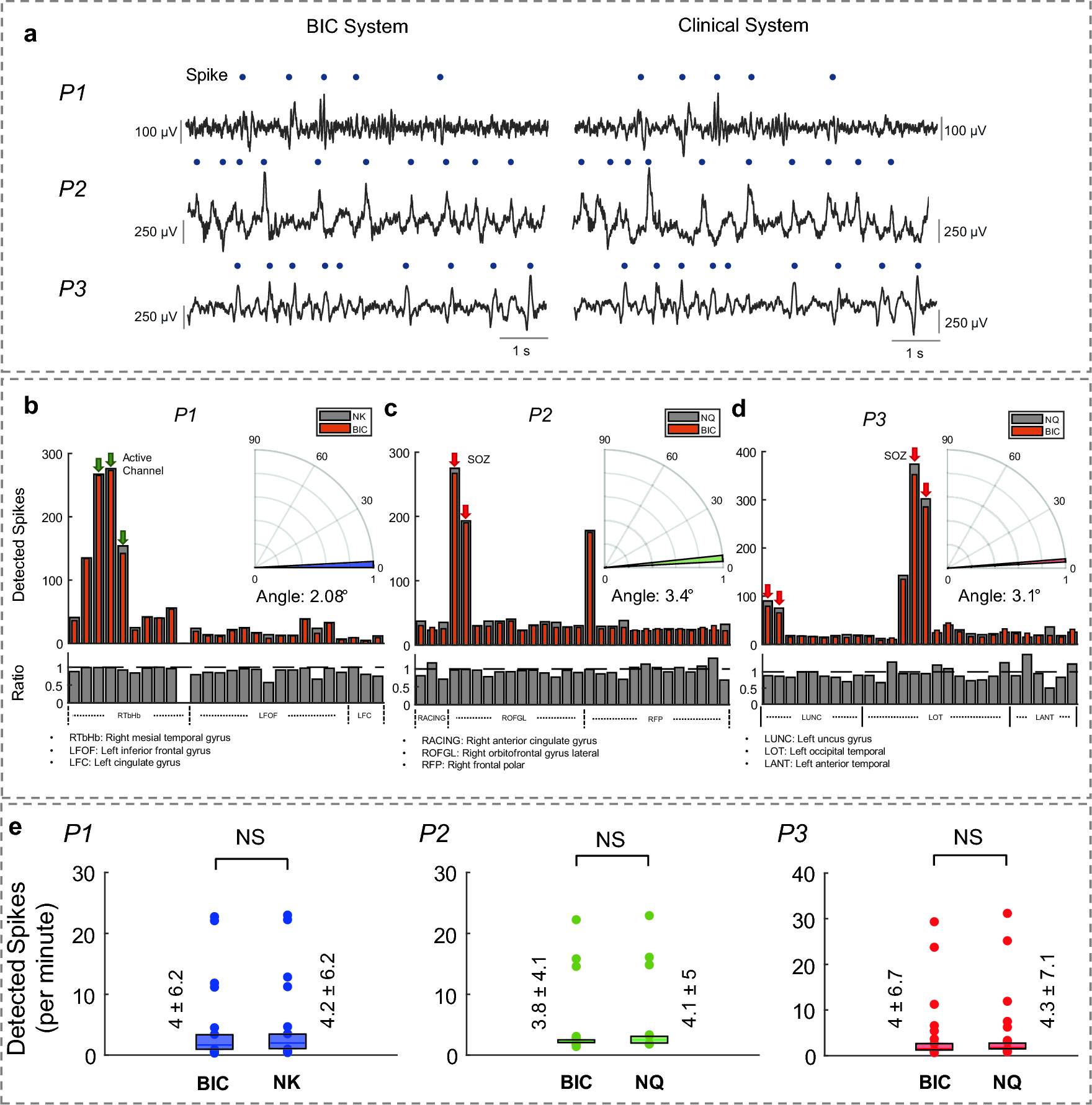
Figure 3

(a) Spike detection results over a 12-s window of the iEEG data for each subject. The detected interictal spikes are marked with blue circles. (b) A histogram of detected spikes over the recording segment with the highest spikes rate of each amplifier. Subject P1's results showed a ratio of 91% ± 7% between the BIC unit and NK system detected spikes rate. Clinically defined "active" channels are marked using green arrows. The bottom panel shows the ratio plot between the channel-by-channel number of detected spikes in each system. The gray dashed line, at 1, represents the complete alignment in both systems. To visualize the difference between the spike rates detected using the BIC and the NK system, we display displayed their angular distance in the inset (2.08°). (c) P2 results showed a 94% ± 14% ratio for BIC and NQ systems detected spikes. Clinically defined seizure onset zone (SOZ) channels are marked using red arrows. A 3.4° angle was observed for channel-by-channel comparison between BIC and NQ for this subject. (d) P3 results indicated the ratio of 93% ± 15% between BIC and NQ systems spikes rate, and the ratio plot is provided in the bottom panel. A 3.1° angle was observed in the channel-by-channel comparison for this subject between the systems. (e) Comparison of the number of detected spikes in each channel per minute by the BIC unit and clinical systems for each subject in the most active segment of the recordings. Statistical analysis results indicated no significant difference between the performance of BIC vs. NK and BIC vs. NQ in channel-by-channel spike detection.