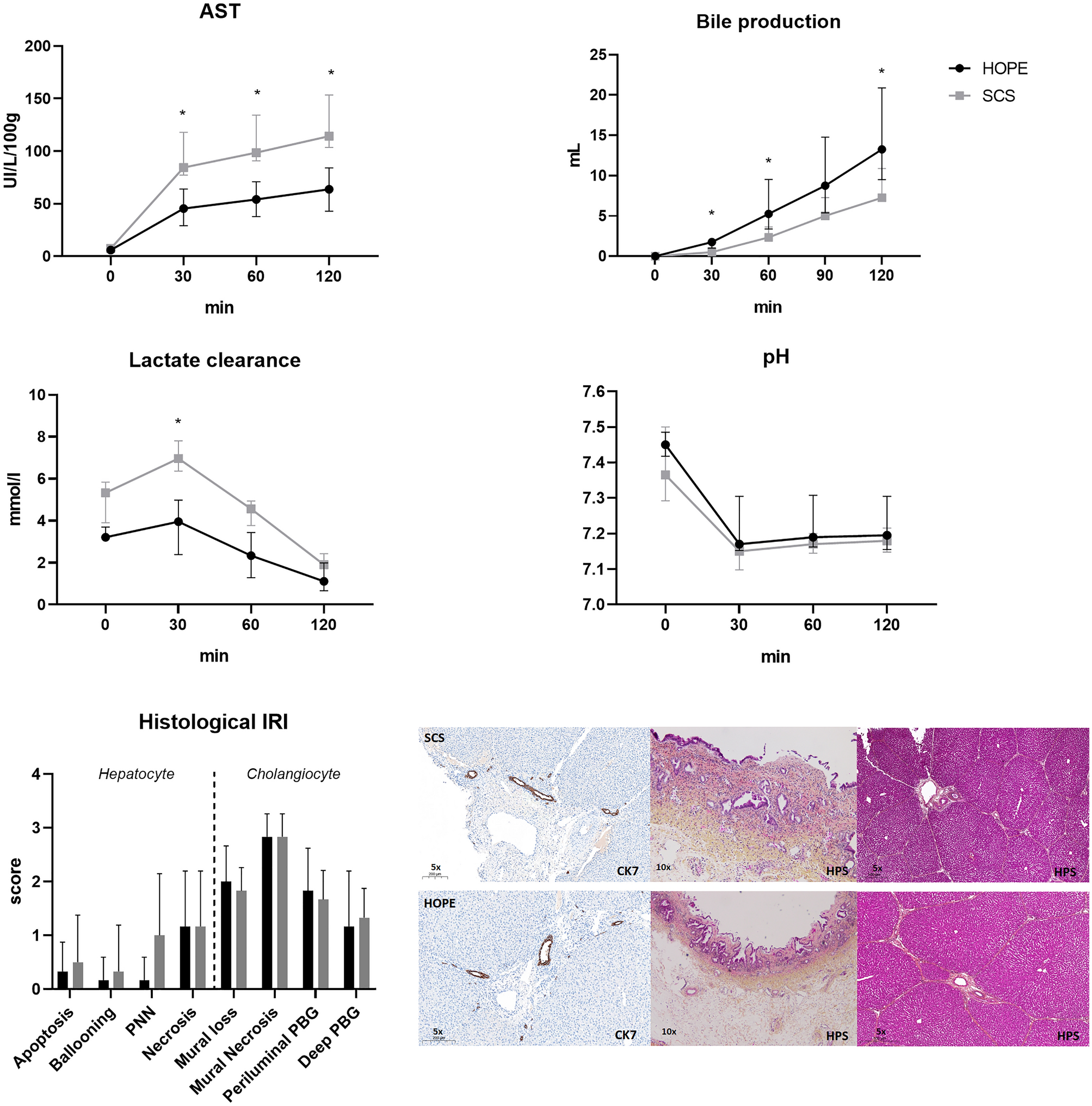
Figure 4

Biochemical injury markers and histological analysis comparing HOPE to SCS. Variable are expressed as median [Inter quartile range, 25–75], non-parametric Mann–Whitney univariate test was used. SCS: Static Cold Storage, HOPE: Hypothermic Oxygenated Perfusion, AST: Aspartate aminotransferase, IRI: Ischemia–Reperfusion Injury, PNN: Neutrophilic infiltrate, PBG: Peri-Biliary Gland, HPS: Hematoxylin, Phloxine and saffron stain.