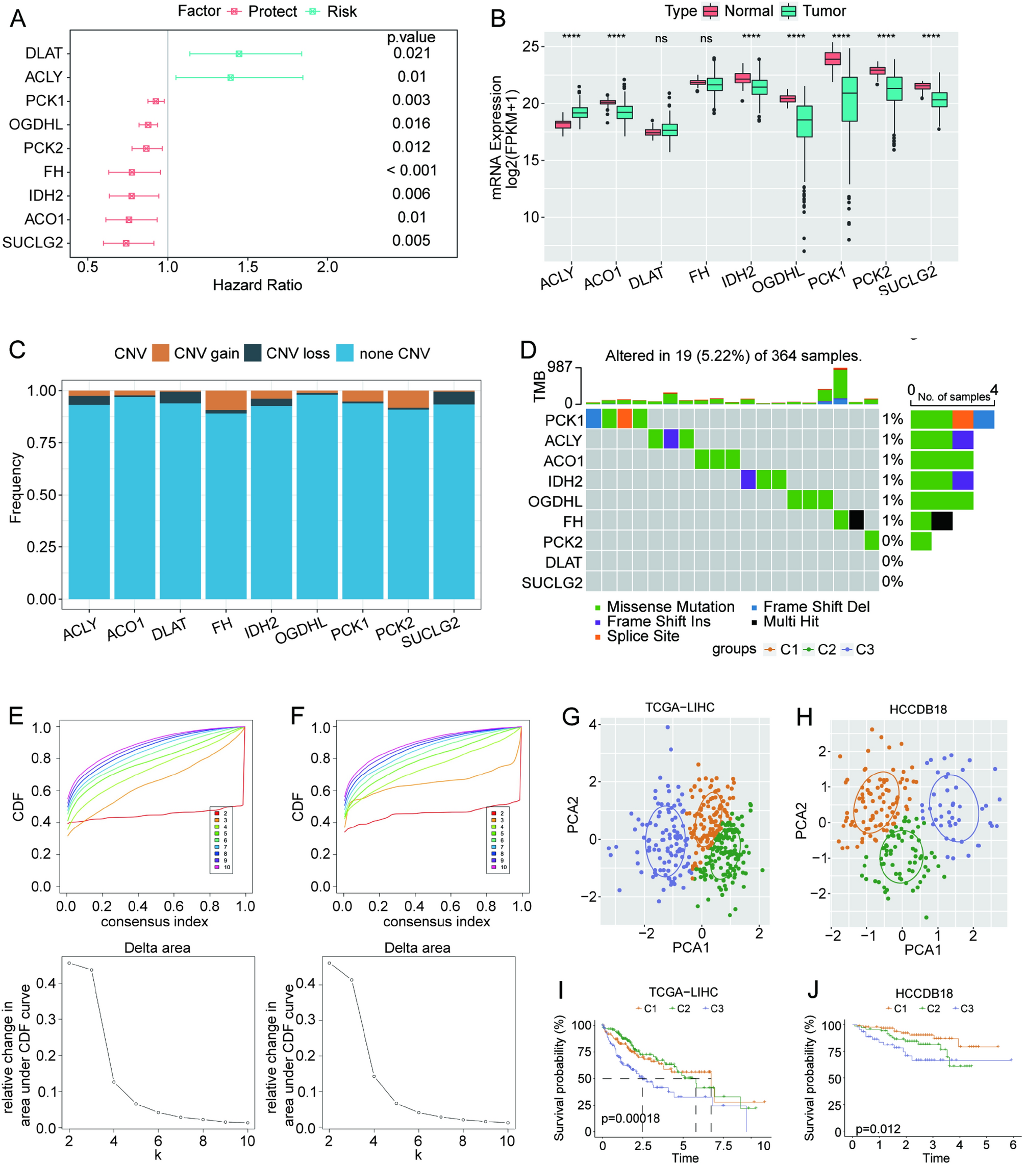
Figure 1

Gene expression and consensus clustering of patients with HCC based on TCA cycle-related genes. (A) Univariate forest plot of TCA cycle-related genes with significant prognosis. (B) Differential gene expression of potential prognostic genes in HCC tissues and adjacent non-tumor tissues. (C) The frequency of CNV mutations. (D) Analysis of somatic mutations. (E,F) The cumulative distribution function (CDF) curve and delta area curve of consensus clustering. (G,H) Principal component analysis in the (G) TCGA-Liver Hepatocellular Carcinoma (TCGA-LIHC) and (H) HCCDB18 cohorts. (I,J) Kaplan–Meier survival analysis.