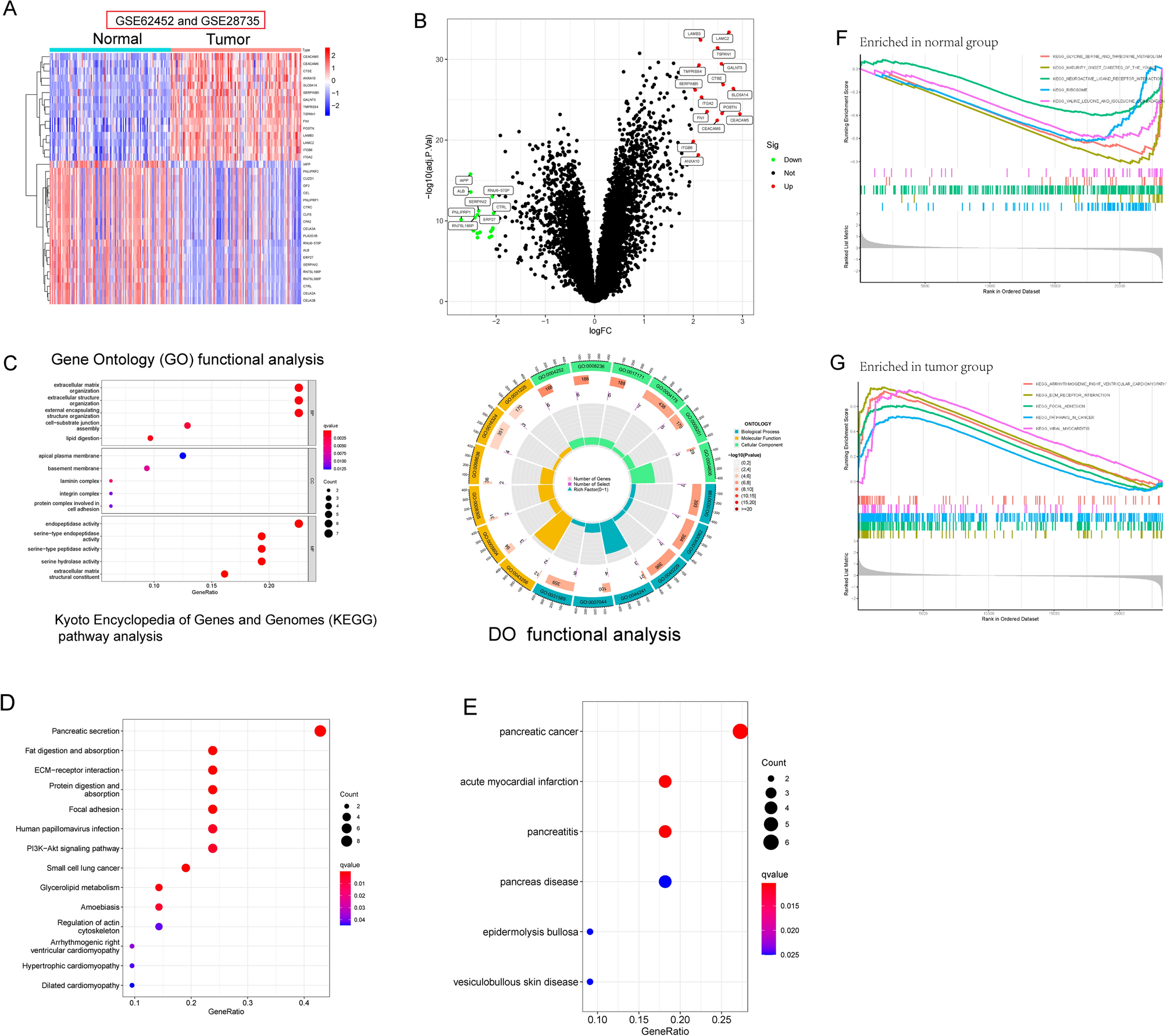
Figure 1

Identification of the DEGs in PC specimens and their enrichment analysis. (A,B) A total of 35 DEGs were shown in Heat Map and volcano plot based on GSE62452 and GSE28735 datasets. (C) The top 20 most significantly enriched BP, CC and MF terms. (D) The top 10 most significantly enriched KEGG pathways. (E) Disease ontology enrichment analysis of 35 DEGs. (F,G) Enrichment analyses via gene set enrichment analysis.