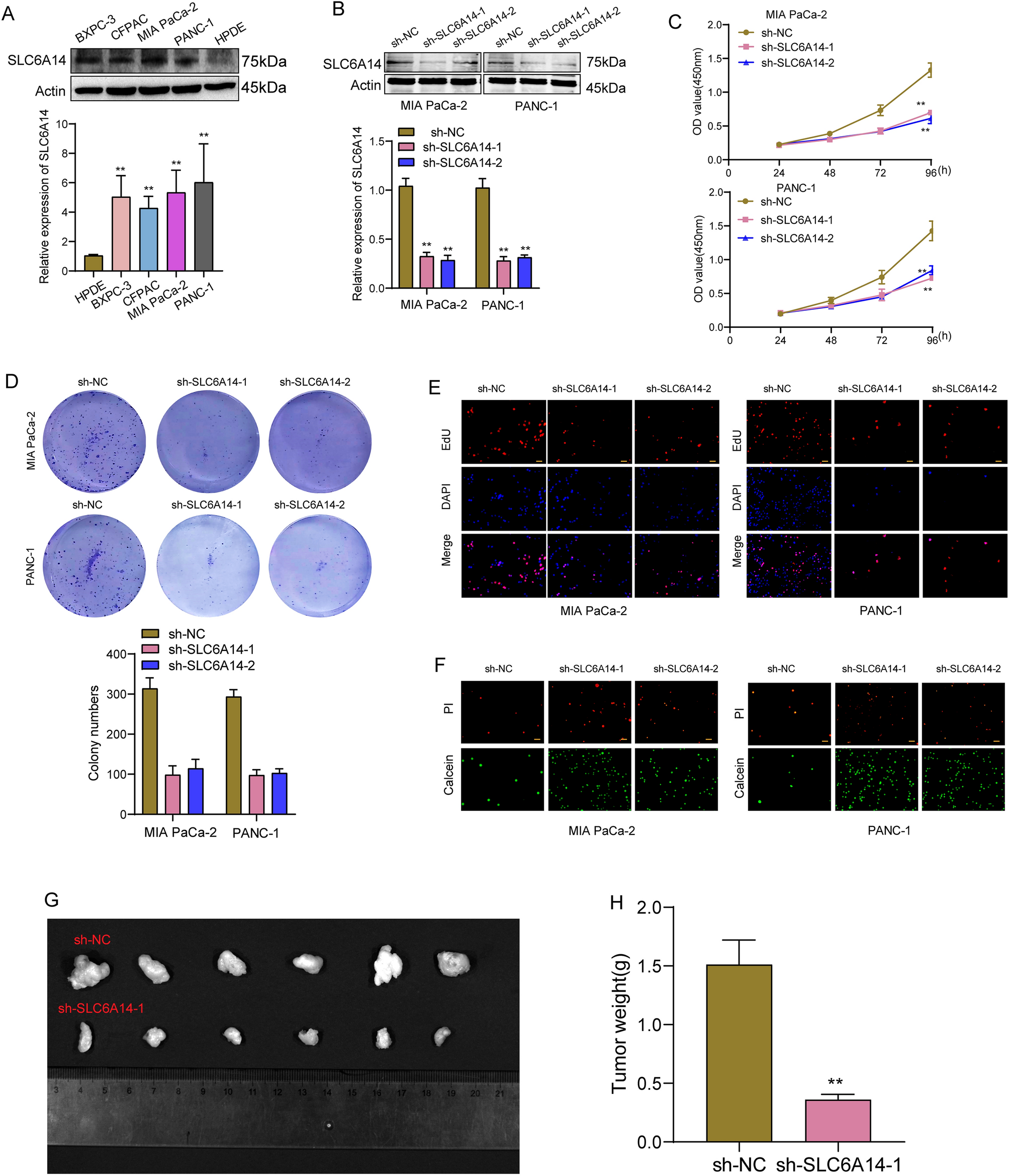
Figure 10

Knockdown of SLC6A14 suppressed the proliferation of PC cells in vitro and in vivo. (A) SLC6A14 expression was distinctly increased in four PC cell lines compared with HPDE cells. (B) RT-PCR confirmed the transfection efficiency of sh-SLC6A14-1 and SLC6A14-2 in PANC-1 and MIA paca-2 cells. (C) CCK-8 assays. (D) Clonogenic assays. (E) EdU assays. (F) Calcein-AM/PI assays. (G) Images of whole tumors that grew in nude mice after they were injected with PC cells that had been stably infected with sh-NC or sh-SLC6A14. (H) After the tumors had been removed from the various groups, the relative weights of each tumor were calculated.