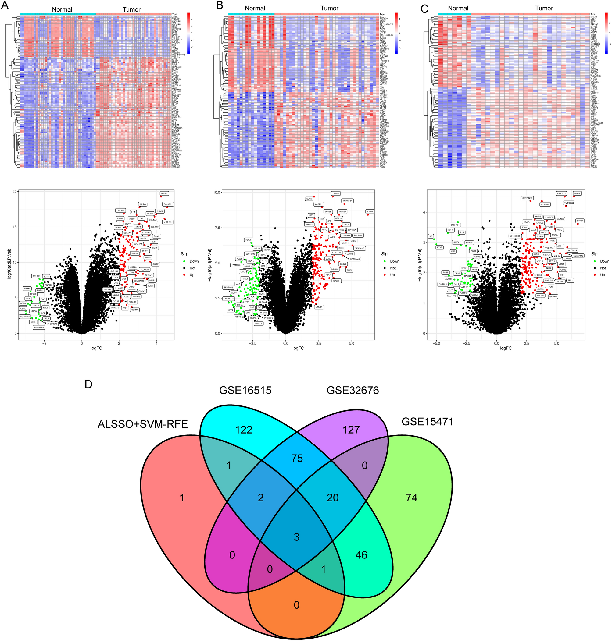
Figure 3

Identification of critical genes based on the machine learning and three GEO datasets. (A) 144 DEGs in PC specimens were identified using GSE15471 datasets. (B) 270 DEGs PC specimens were identified using GSE16515 datasets. (C) 227 DEGs were identified using GSE32676 datasets. (D) Venn diagram demonstrating three diagnostic markers shared by the machine learning and three GEO datasets, including LAMC2, CTSE and SLC6A14.