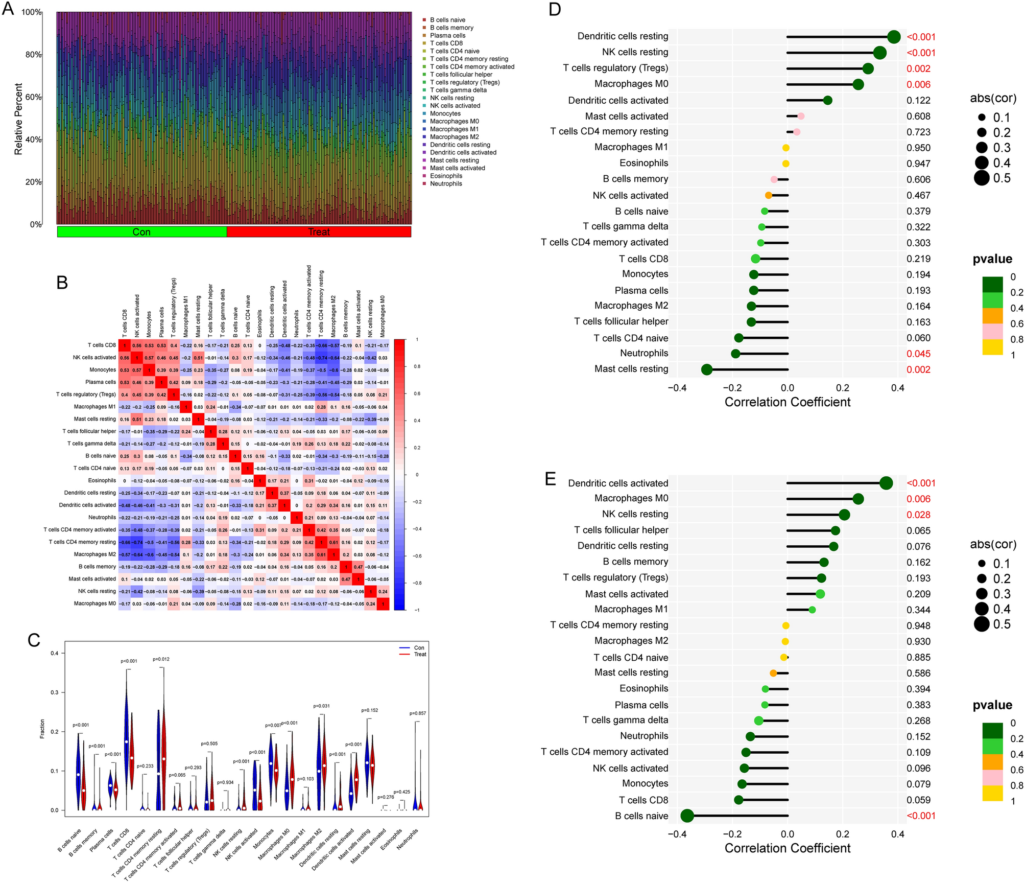
Figure 8

The association between SLC6A14, LAMC2, and infiltrating immune cells in PC patients. (A) Heatmap of 22 TIICs and immune cells among PC cases and normal specimens derived from an analysis of the GEO database. (B) In order to conduct an analysis of the matrix consisting of all 22 types of TIICs in PC, the Pearson correlation coefficient was utilized. (C) The unique composition of TIICs found in normal specimens as opposed to those found in tumor specimens is examined, along with the ramifications of this result. (D,E) Correlation between SLC6A14, LAMC2, and infiltrating immune cells in PC patients.