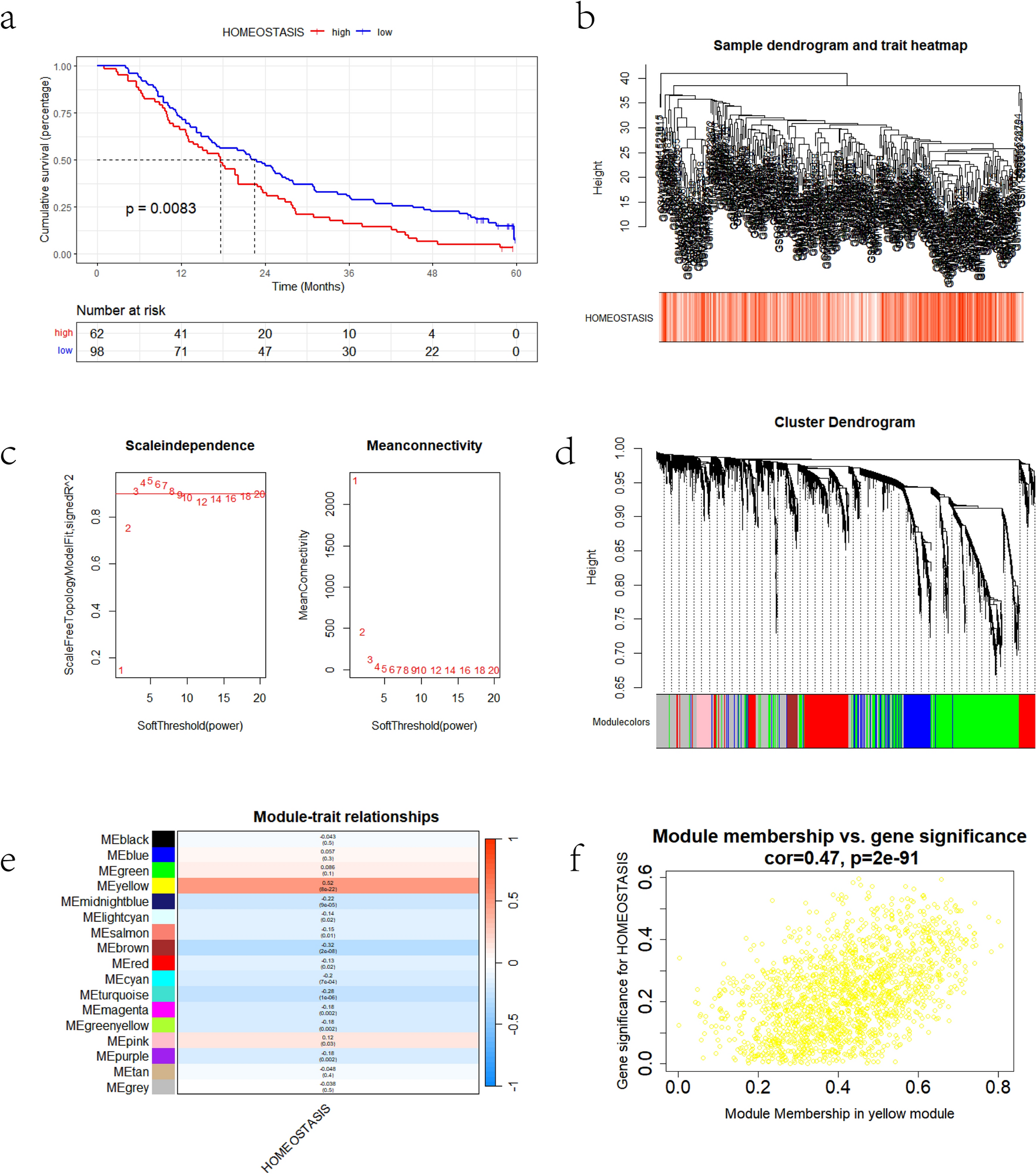
Figure 1

WGCNA algorithm for the GSE62254 cohort. (a) Kaplan–Meier OS curve showing that lipid homeostasis was significantly associated with worse GC prognosis. (b) Clustering dendrogram of samples from WGCNA. (c) The optimal soft threshold for the GSE62254 cohort. (d) Clustering dendrogram of all genes. (e) Heatmap of the correlations between the modules and lipid homeostasis. (f) Correlations between genes within the yellow module and lipid homeostasis.