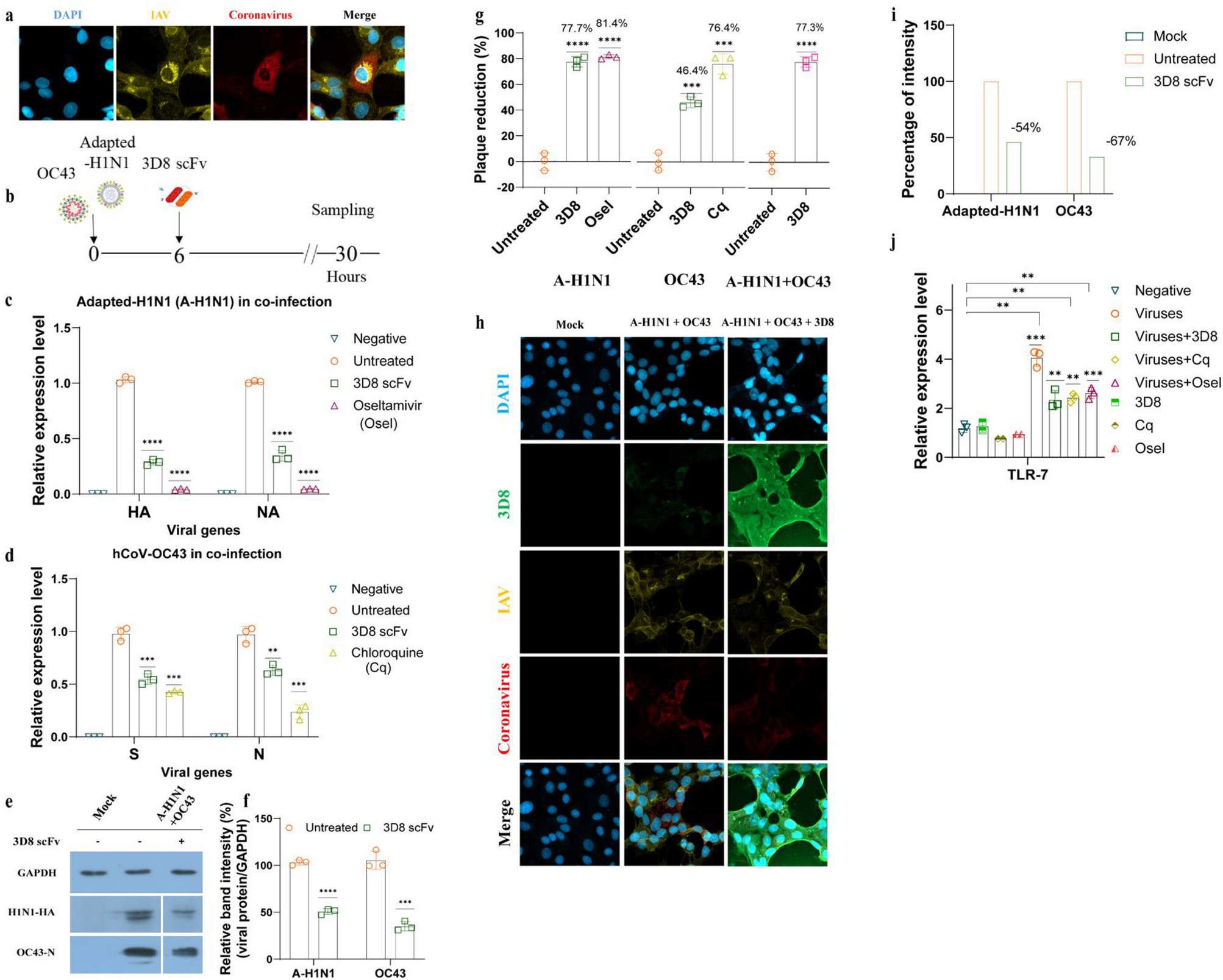
Figure 4

3D8 scFv suppressed co-infection with influenza virus and coronavirus. (a) Simultaneous infection of adapted-H1N1 (A-H1N1) and coronavirus (hCoV-OC43) was detected in infected Vero E6 cells using immunocytochemistry at 30 hpi. (b) Diagram of influenza virus (adapted-H1N1) and coronavirus (hCoV-OC43) co-infection procedure. Vero E6 cells were co-infected with adapted-H1N1 and hCoV-OC43 (MOI: 1 and 0.1, respectively). After 6 h of co-infection, the cells were treated with 10 µM of 3D8 scFv, oseltamivir (positive control), chloroquine (positive control), or DPBS (negative control) in DMEM supplemented with 1 µg/ml TPCK. (c) The HA and NA genes of adapted-H1N1 and (d) the S and N genes of hCoV-OC43 were quantified using one-step RT-qPCR. (e) The influenza HA protein and hCoV-OC43 nucleoprotein were examined via western blotting using the appropriate specific primary antibodies, in which (f) the relative band intensity of both viral proteins was normalized to GAPDH intensity. The supernatants were collected for progeny virus quantification using plaque reduction assay; plaques of adapted-H1N1 and hCoV-OC43 were separately counted, then (g) the plaque reductions for all treatments were combined in one graph to obtain the full view of plaque reduction under co-infection. (h) Antiviral activity of 3D8 scFv against adapted-H1N1 and hCoV-OC43 under co-infection in Vero E6 cells was measured using immunofluorescence, in which (i) the viral protein signal was converted to relative intensity percentages using CellProfiler 4.2.1, and the viral protein intensity was normalized to DAPI intensity. (j) TLR7 expression level in treated and untreated cells. All assays were conducted in triplicates. Significant differences were determined via unpaired t-test (*P < 0.05, **P < 0.01, ***P < 0.001, ****P < 0.0001). The original western blots are presented in Fig. S4.