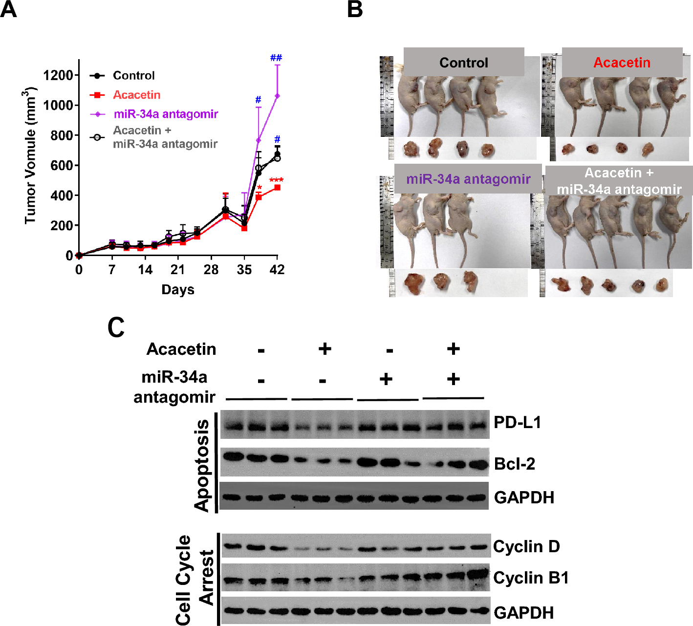
Figure 7

Acacetin showed no effects on the formation of A549-Xenogragted tumors when miR-34a was inhibited in vivo. Mice were subcutaneously inoculated with A549 cells in the right flank, and after the tumor volume had reached to about 50 mm3, mice were randomly separated into 6 groups, tumors were injected with miR-34a antagomir, or their negative control (NC) 5 times (on day 0, 7, 14, 21, 28, respectively), meanwhile, mice were treated with or without 20 mg/kg body weight of acacetin every other day, (A, B) The changes of tumor volume (A) and the pictures of mice and isolated tumors from mice after the last treatment (B). (C) Western blotting results for related proteins of tumors. (Student t-test, *, p < 0.05; ***, p < 0.001, compared with control group; #, p < 0.05; ##, p < 0.01, compared with acacetin group; GAPDH was used as an internal control for western blotting).