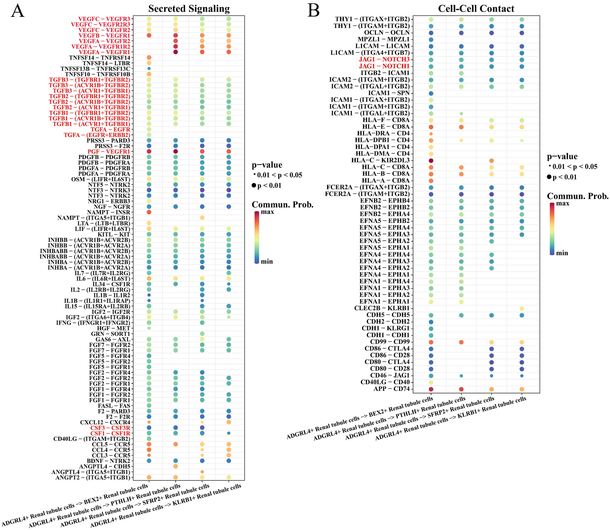
Figure 4

Analysis of cell communication. (A) For secreted signaling, bubble diagram of ligand-receptor interaction in ADGRL4+ renal tubule cells with other Renal tubule cell subclusters. (B) For Cell–Cell Contact, bubble diagram of ligand-receptor interaction relationship in ADGRL4+ renal tubule cells with other Renal tubule cell subclusters. The gradient from blue to red represents a change in interaction from small to large.