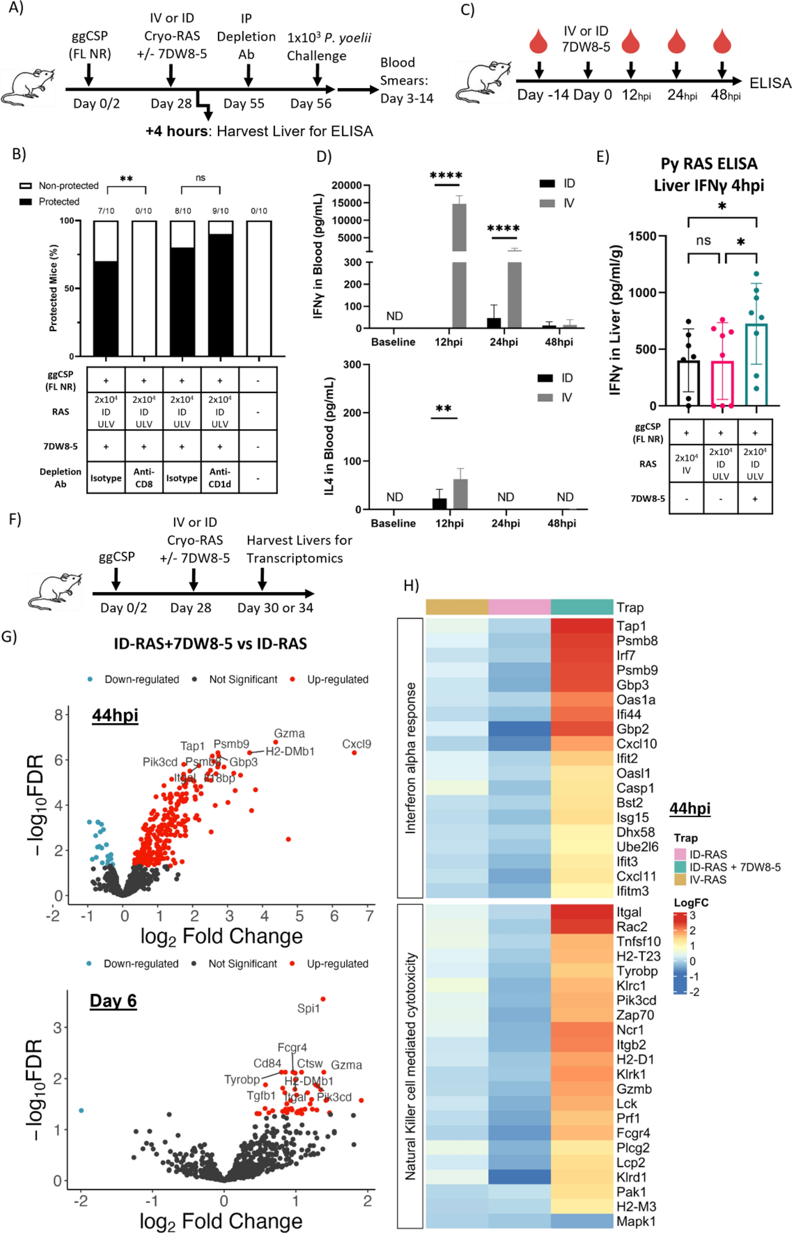
Figure 3

Prime-and-7DW8-5 adjuvanted ID-RAS trap induces inflammatory innate immune responses in the liver. (A) Experimental design of prime-and-trap studies in (B,E). (B) Results of protection studies after challenge with 1 × 103 WT purified Py spz administered four weeks after trapping with RAS + / − 7DW8-5 administered ID ULV (2.5 μL, X2 injections). Depletion antibodies were injected IP into all animals 24 h before challenge as indicated. Protection data from N = 10 mice across two independent experiments and analyzed with Fisher Exact Test, **p < 0.01, ns p > 0.05. (C) Experimental design of blood plasma ELISA studies. (D) Cytokine levels, IFNγ (top) and IL4 (bottom), in mouse blood plasma following IV (100 μL) or ID (10 μL, X2 injections) administration of 7DW8-5. IV data reproduced from Watson et al.20 for comparison. Error bars represent the SD of the mean of N = 10 mice across two independent experiments. ELISA data analyzed with Mann–Whitney Tests, ****p < 0.0001, **p < 0.01. (E) Four hours after trapping with cryo-RAS IV (100 μL) or ID ULV (2.5 μL, X2 injections) with or without 7DW8-5 livers were excised and processed for ELISA to measure IFNγ. Error bars represent SD of N = 7–8 mice across two experiments. Data was analyzed with Kruskal–Wallis test with Dunn’s multiple comparisons, **p < 0.01, *p < 0.05, ns p > 0.05. (F) Experimental design of transcriptomics studies after trapping with RAS + / − 7DW8-5 administered IV (100 μL) or ID (10 μL, X2 injections). Transcriptomic data in G-H represents data from N = 3 mice per group from one experiment for each timepoint. Group averages are displayed for all groups. (G) Volcano plot of differentially expressed genes comparing ID-RAS versus ID-RAS + 7DW8-5 from (F) livers harvested at 44 h post-injection (hpi) (top) or Day 6 post injection (bottom). Genes in red have higher expression in the ID-RAS + 7DW8-5 group and genes in blue have higher expression in the ID-RAS group. Top 10 most significant genes are labeled. (H) Heatmap and hierarchal clustering of genes from livers harvested at 44hpi that contain at least one significant differentially expressed gene within the selected MSigDB hallmark interferon alpha pathway and KEGG natural killer cell mediated cytotoxicity pathway. Data are represented as logFC as compared to control group only receiving ggCSP (no RAS). Significance defined as FDR Adj. p ≤ 0.05 and log2fold change of ± 1.