Figure 10
From: Identification of a novel macrophage-related prognostic signature in colorectal cancer

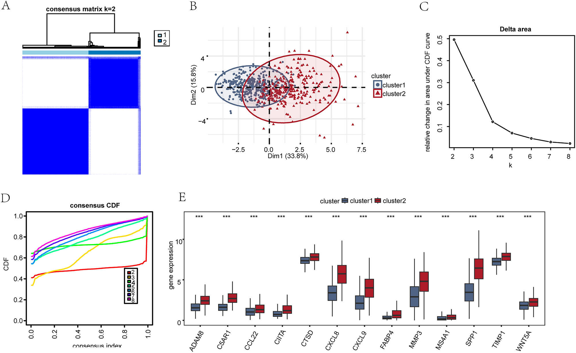
Construction of correlated disease subtypes of COADREAD. (A) Consistency clustering (K = 2) result of COADREAD disease in TCGA-COADREAD dataset. (B) PCA results of two COADREAD disease subtypes (cluster1 and cluster2) in TCGA-COADREAD dataset. (C,D) Delta plot (C) and cumulative distribution function (CDF) plot (D) of different numbers of clusters in consistency clustering. (E) Group comparison of MRDEGs in different subtypes of COADREAD disease in TCGA-COADREAD dataset. ***represents P < 0.001 statistical significance. CDF cumulative distribution function, MRDEGs macrophage-related differentially expressed genes.