Figure 12
From: Identification of a novel macrophage-related prognostic signature in colorectal cancer

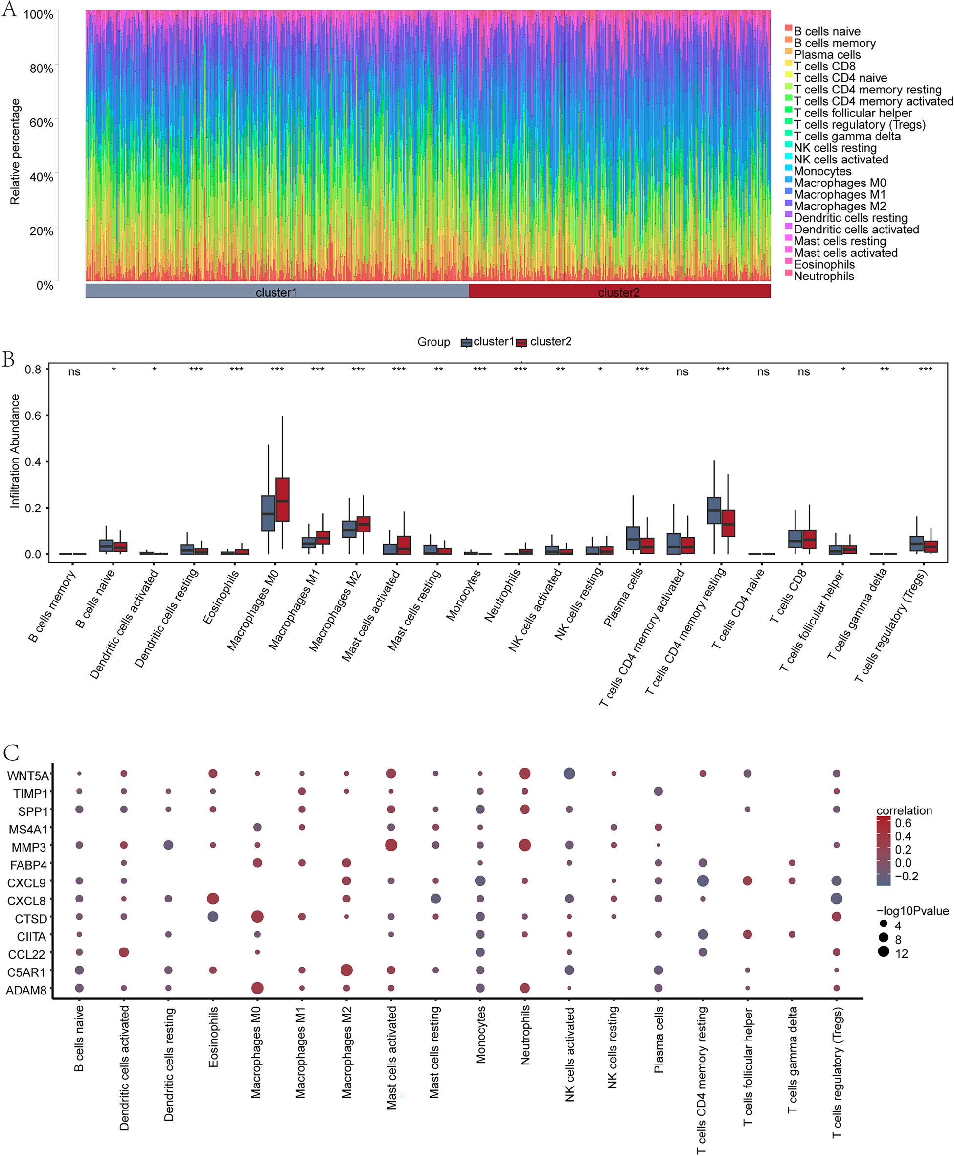
Immune infiltration analysis of CRC group (CIBERSORT). (A) The bar chart displays immune cell infiltration results of 22 immune cells in two groups (cluster1 and cluster2) of CRC patient. (B) The group comparison chart illustrates differences in the abundance of immune cell infiltration in two groups (cluster1 and cluster2) of CRC patients. (C) The heatmap shows correlation analysis results of MRDEGs and immune cells expressed between different groups (cluster1 and cluster2) in CRC patients. The symbol ns indicates no statistical significance (p > 0.05), *P < 0.05 refers to significant difference, **P < 0.01 to high significant difference, and ***P < 0.001 to extremely high significant difference. MRDEGs refer to Macrophage-related differentially expressed genes. In the correlation heatmap, a red circle denotes a positive correlation of the gene with abundance of immune cell infiltration, with larger circle representing stronger correlation. A blue circle represents a negative correlation of the gene with abundance of immune cell infiltration, with larger circle representing stronger correlation.