Figure 13
From: Identification of a novel macrophage-related prognostic signature in colorectal cancer

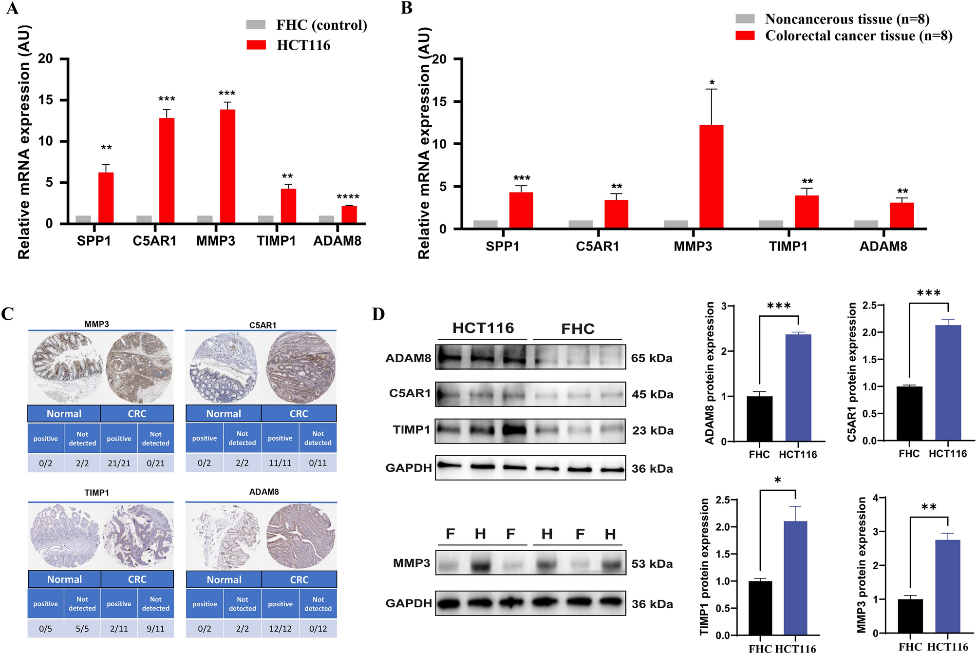
The mRNA levels of hub genes. (A) The gene expression levels of hub genes in HCT116 and FHC cell. The FHC cells are normal human intestinal epithelial cells, while HCT116 cells are human colorectal carcinoma cells. (B) The gene expression levels of hub genes in CRC tissue and Noncancerous tissue from human patients. (C) Representative images and statistics of IHC staining for MMP3, C5AR1, TIMP1, ADAM8 in colon tissues and CRC from the Human Protein Atlas dataset. (D) The protein expression levels of MMP3 ("F" represents FHC cells, and "H" represents HCT116 cells), ADAM8, TIMP1, and C5AR1 were assessed in FHC cells and HCT116 cells, with GAPDH serving as a reference. Statistical significance levels were denoted as *P < 0.05, **P < 0.01, ***P < 0.001, and ****P < 0.0001.