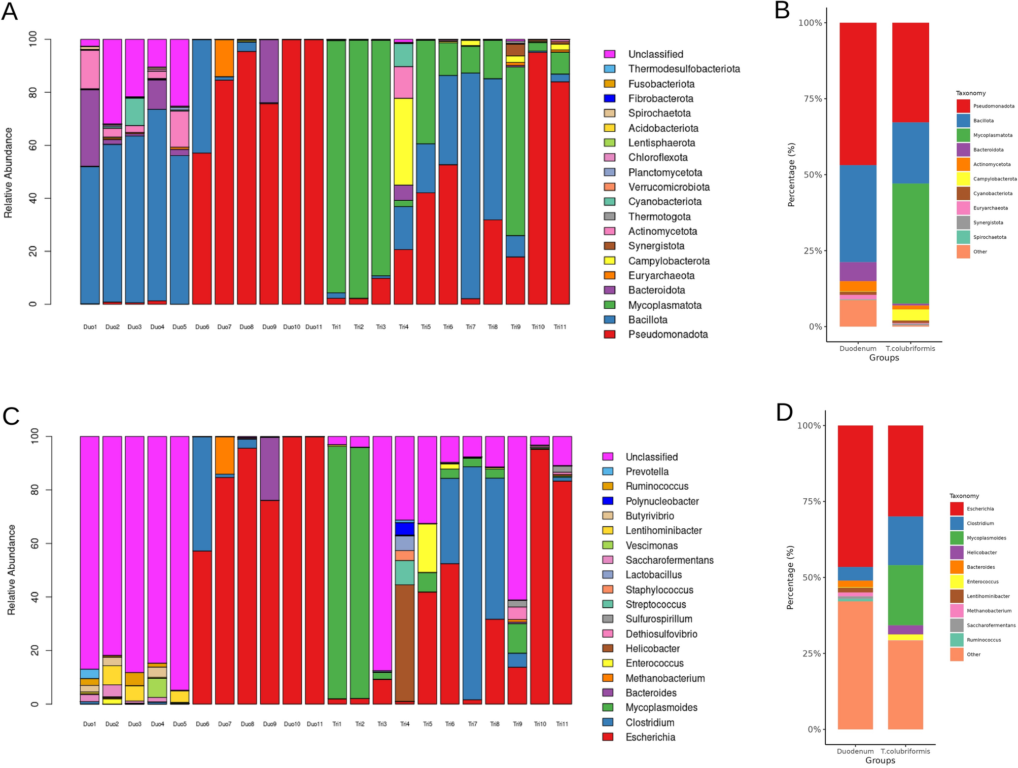
Figure 2

Relative abundance plot featuring (A) the top 20 phyla, (B) a taxonomy plot categorize by groups presenting phylum classification, (C) the 20 most abundant genera, and (D) the genus taxonomy plot categorized by groups.

Relative abundance plot featuring (A) the top 20 phyla, (B) a taxonomy plot categorize by groups presenting phylum classification, (C) the 20 most abundant genera, and (D) the genus taxonomy plot categorized by groups.