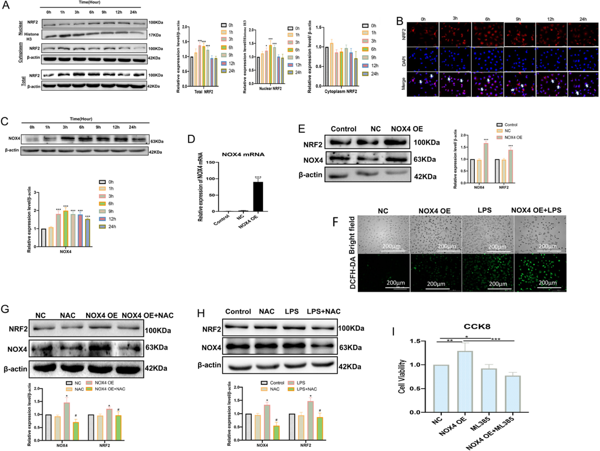
Figure 6

NOX4/Nrf2 redox balance plays a protective role in regulating survival in HUVECs. (A) The total, nuclear, and cytosolic NRF2 protein expression levels were measured by western blot after 2 μg/mL LPS treatment (0, 1, 3, 6, 9, 12, and 24 h); *P < 0.05, ***P < 0.001 versus 0 h group. (B) Representative immunofluorescence images of NRF2 protein expression in LPS-treated HUVCs (scale bar, 50 μm), Blue: DAPI, Red: NRF2. (C) The NOX4 protein expression levels were measured by western blot after 2 μg/mL LPS treatment (0, 1, 3, 6, 9, 12, and 24 h); ***P < 0.001 versus 0 h group. (D) RT-qPCR was used to verify the high expression of NOX4 in HUVECs by transfecting NOX4 overexpression plasmid; ***P < 0.001 versus NC or Control group. (E) western blot was used to measure the protein expression levels of NOX4 and Nrf2 in HUVECs by transfecting the NOX4 overexpression plasmid; ***P < 0.001 versus NC or Control group. (F) DCFH-DA probe was performed for ROS levels (scale bar, 200 μm). (G) Western blot was used to assay the expression levels of NRF2 and NOX4 proteins after NAC treatment in HUVECs treated with NOX4 overexpression plasmid; *P < 0.05 versus NC group, #P < 0.05 versus NOX4 OE group. (H) Western blot was used to assay the expression levels of Nrf2 and NOX4 proteins after NAC treatment in endothelial cells treated with LPS; *P < 0.05 versus Control group, # P < 0.05 versus LPS group. (I) CCK8 was used to detect cell viability; *P < 0.015, **P < 0.01, ***P < 0.001.