Figure 2
From: Majority of human circulating IgG plasmablasts stop blasting in a cell-free pro-survival culture

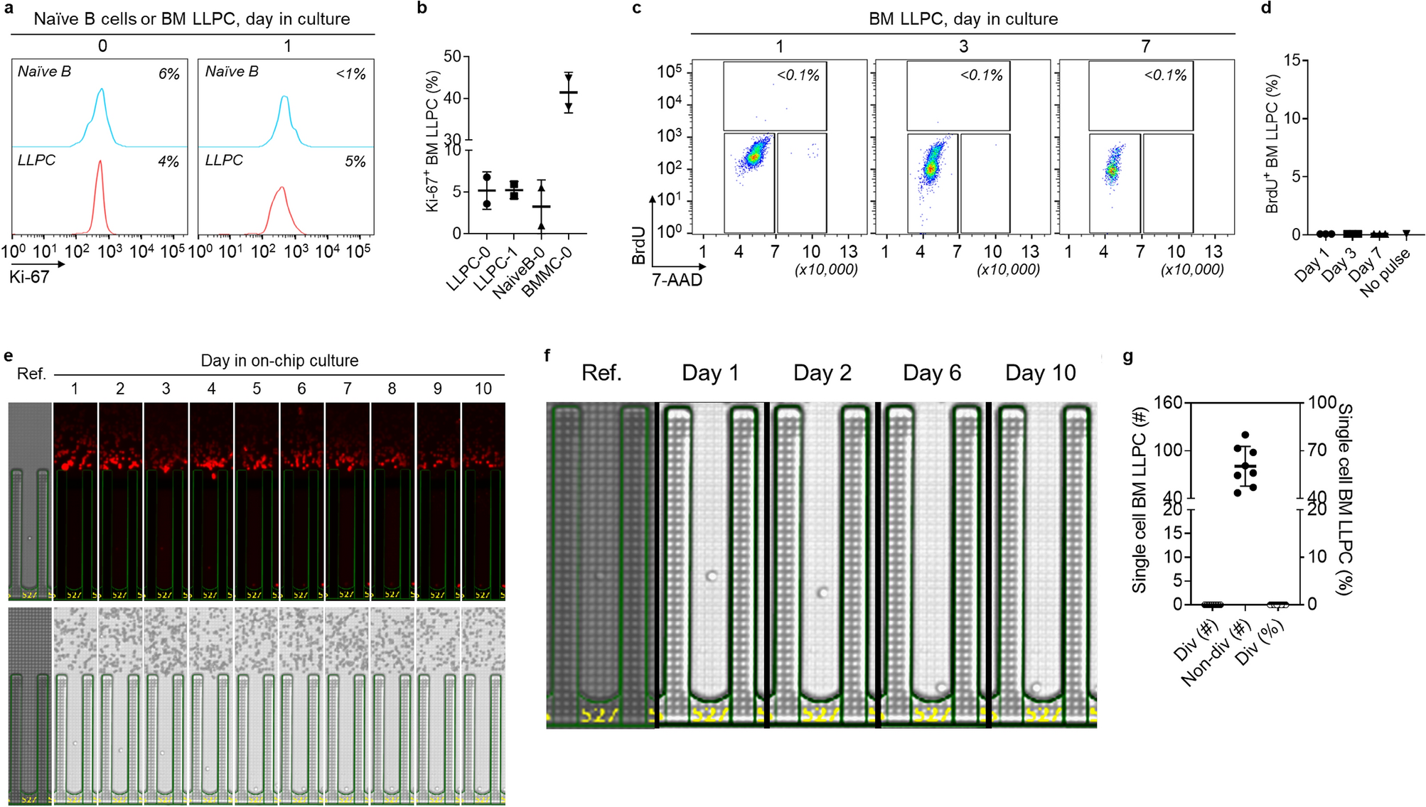
BM LLPC do not divide. (a) Representative flow cytometric analysis of Ki-67 expression in BM LLPC at day 0 and 1 in culture (with unstimulated naïve B cells as a non-proliferative control). The numbers indicate the percentages of the cells positive for Ki-67. (b) Quantitation of Ki-67+ blood ASC (n = 2 independent biological replicates). BMMC were used for Ki-67 flow cytometry assay controls (see Suppl. Fig. S4a). BMMC, BM mononuclear cells. 0, 1, day in culture. (c) Representative flow cytometric analysis of BrdU incorporation in BM LLPC at day 1, 3, and 7 in culture after 3.5–4 h pulsing (with apoptotic cells excluded). (d) Quantitation of BrdU+ BM LLPC pulsed for 3.5–4 h (n = 3 independent biological replicates). In (c): Individual cell cycle phases (S, BrdU+; G0/G1, 2N and BrdU−; and G2/M, 4N and BrdU−) were indicated and the percentage of ASC in S phase was estimated by the amount of BrdU detected. Apoptotic cells were excluded from the analysis. (e) Image series displaying a single BM LLPC with ongoing Ig secretion and no evidence of division ((bright field). (f) Zoomed in bright-field image series for direct visualization of the non-dividing cell from (e) on select days in culture. (g) Quantitation (left y axis) and frequency (right y axis) of dividing and non-dividing single cell BM LLPC across 8 independent experiments. Div dividing, Non-div no dividing. In (e,f): Ref: reference images for visualization of single cell penned at loading.