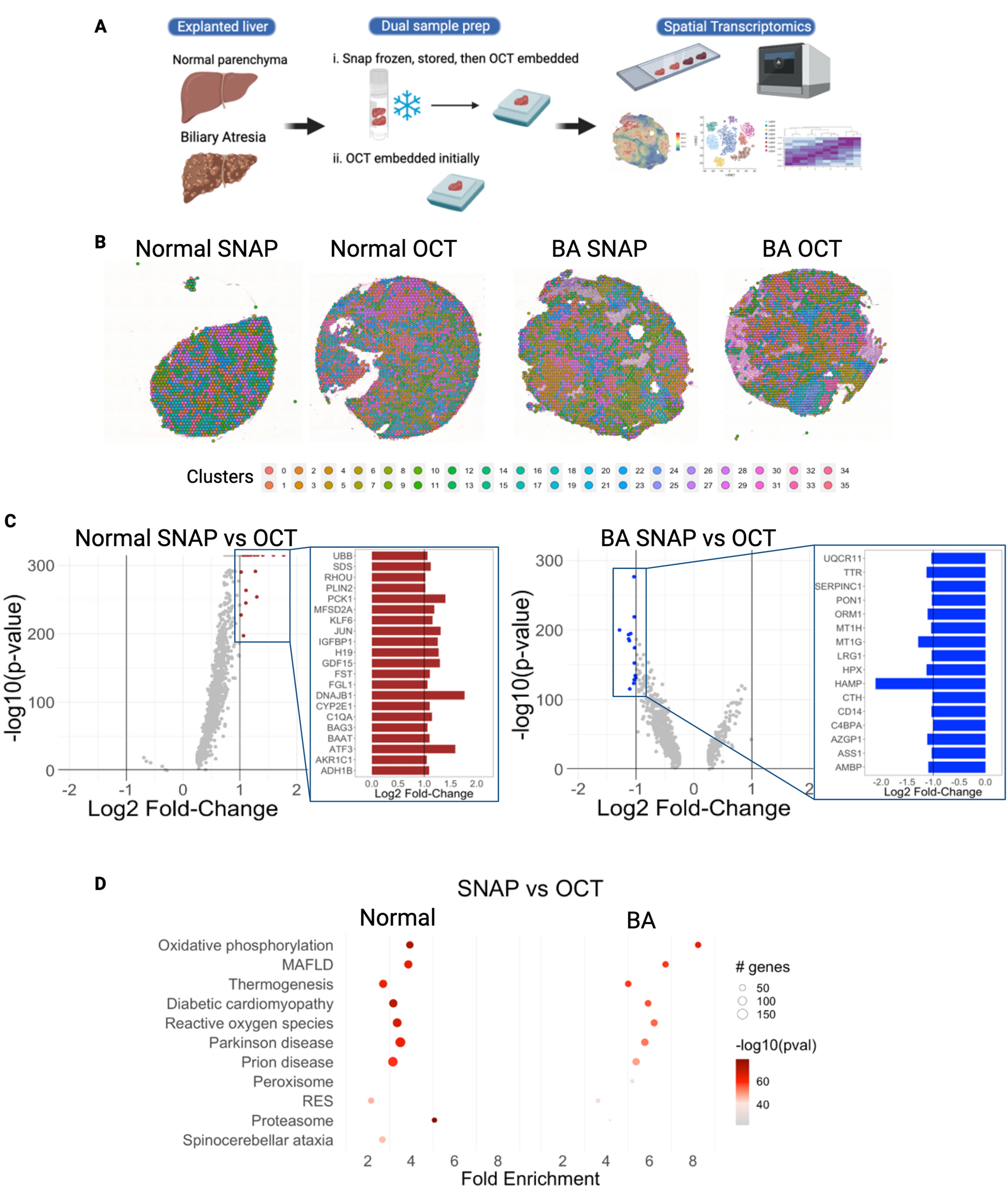
Figure 1

Liver tissue freezing technique impacts differential gene expression in oxidative stress pathways when using spatial transcriptomic analysis. (A) Samples of biliary atresia (BA) and normal parenchyma from hepatoblastoma liver were snap frozen, stored, embedded in OCT, and sectioned for ST (SNAP) or embedded in OCT and sectioned for ST (OCT). (B) Clustering of Visium spatial transcriptomics 55 μM spots. (C) Volcano plots of SNAP vs OCT gene expression in normal liver and BA with advanced fibrosis. Upregulated DE genes with a log2 fold-change greater than 1 are marked in red. Downregulated DE genes with a log2 fold-change less than -1 are marked in blue. Highlighted are the 21 upregulated genes in the normal liver and the 16 downregulated genes in the BA liver with advanced fibrosis. (D) Pathway analysis comparing SNAP and OCT preparation techniques in normal and BA with advanced fibrosis. MAFLD metabolic associated fatty liver disease, RES retrograde endocannabinoid signaling. (A) was created using BioRender, all other figures were created in R (version 4.2.2).