Figure 6

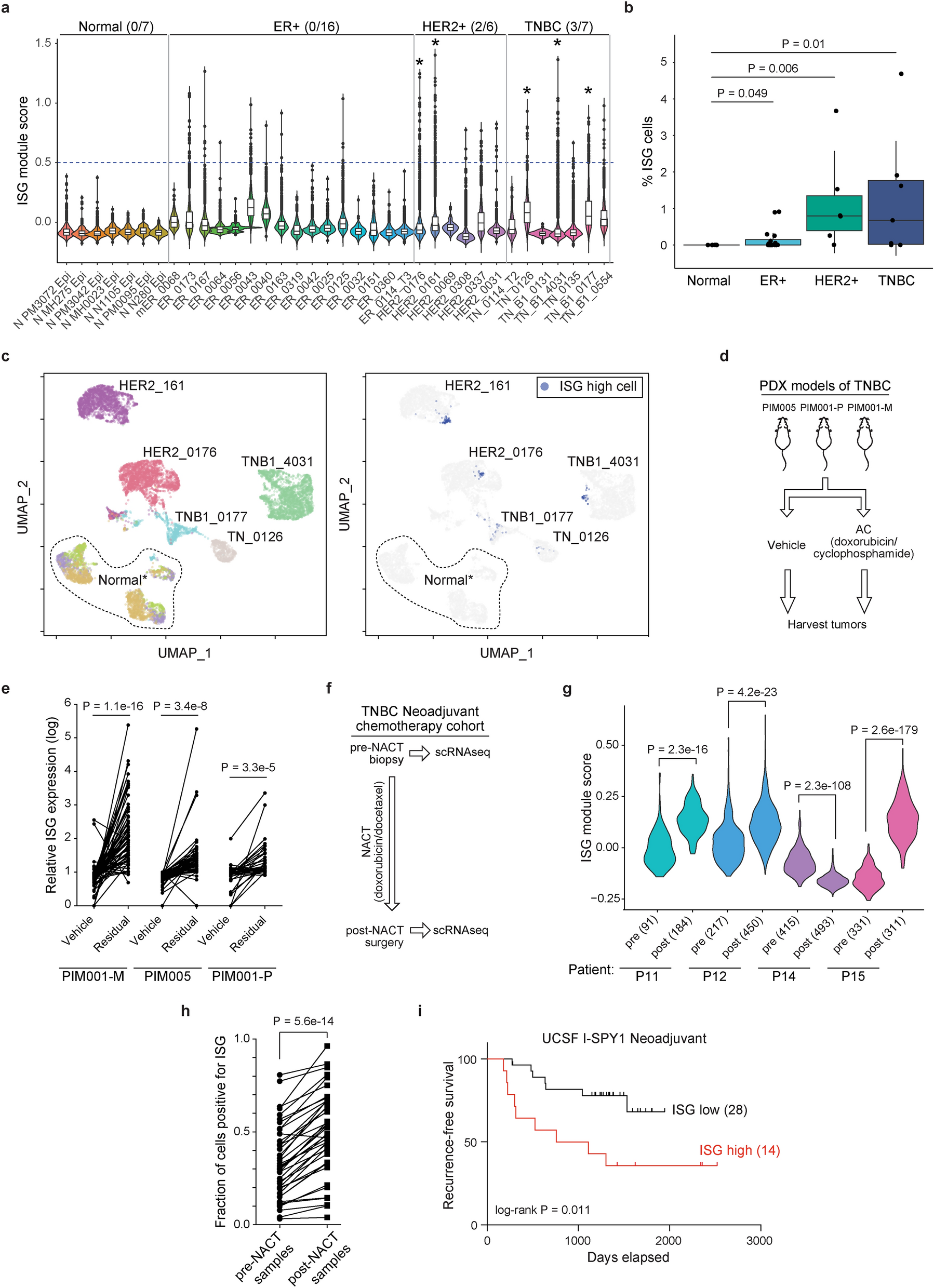
Inflamed cells are enriched in chemotherapy-induced residual disease and associated with poor outcome in TNBC. (a) Relative ISG module scores in treatment naïve patient tumors and normal breast tissue samples49. Cutoff for cells exhibiting heightened inflammatory signaling is indicated by a dashed line. Number of tumor samples with > 1% inflamed cells is shown per subtype. (b) Percentage of inflamed cells in each tumor sample grouped by subtype. Box plots show median, upper/lower quartiles and range from 25–75 percentiles. (c) UMAP plot of samples with abundant inflammatory cells colored according to patient identify (left) and ISG cell classification (right). Normal* indicates three normal samples (N MH0023, N N1105, N MH275). (d) TNBC PDX models from 3 primary breast tumors were treated with vehicle or a single dose of AC treatment (doxorubicin/cyclophosphamide) and harvested approximately 20 days later for RNA-seq. (e) Scatter plot showing relative expression levels for each of the 41 ISG genes in the indicated vehicle and residual tumors following AC treatment. (f) Single-cell transcriptome profiles were derived from matched pre- and post-NACT (neoadjuvant chemotherapy containing doxorubicin and docetaxel) samples from 4 TNBC patients9. (g) Violin plot of relative ISG module scores for pre- and post-NACT cells from each patient shown with number of cells analyzed in each sample indicated. (h) Fraction of cells expressing each individual ISG module gene where each point represents a single ISG averaged over 4 matched pre- or post-NACT biopsies. (i)The top third of patients whose tumor ISG score was the most elevated in the surgical post-chemotherapy sample compared to pre-treatment were classified as ISG high and the remaining two-thirds as ISG low in the ISPY cohort51. Probability of recurrence-free survival (%) is shown and the number of patients in each group indicated. P values calculated using a two-sided t-test except for (b) in which a two-sided Wilcoxon test was used.