Figure 1

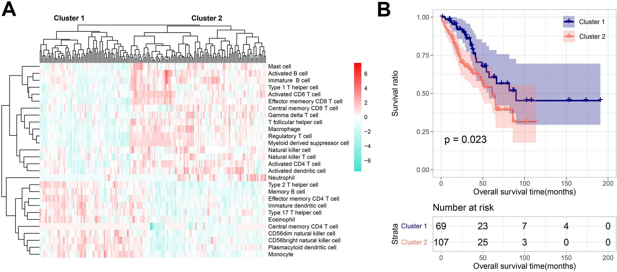
The hierarchical clustering results of immune infiltration of osteosarcoma samples based on ssGSEA (A) and Kaplan–Meier curves of survival of different clusters (B).

The hierarchical clustering results of immune infiltration of osteosarcoma samples based on ssGSEA (A) and Kaplan–Meier curves of survival of different clusters (B).