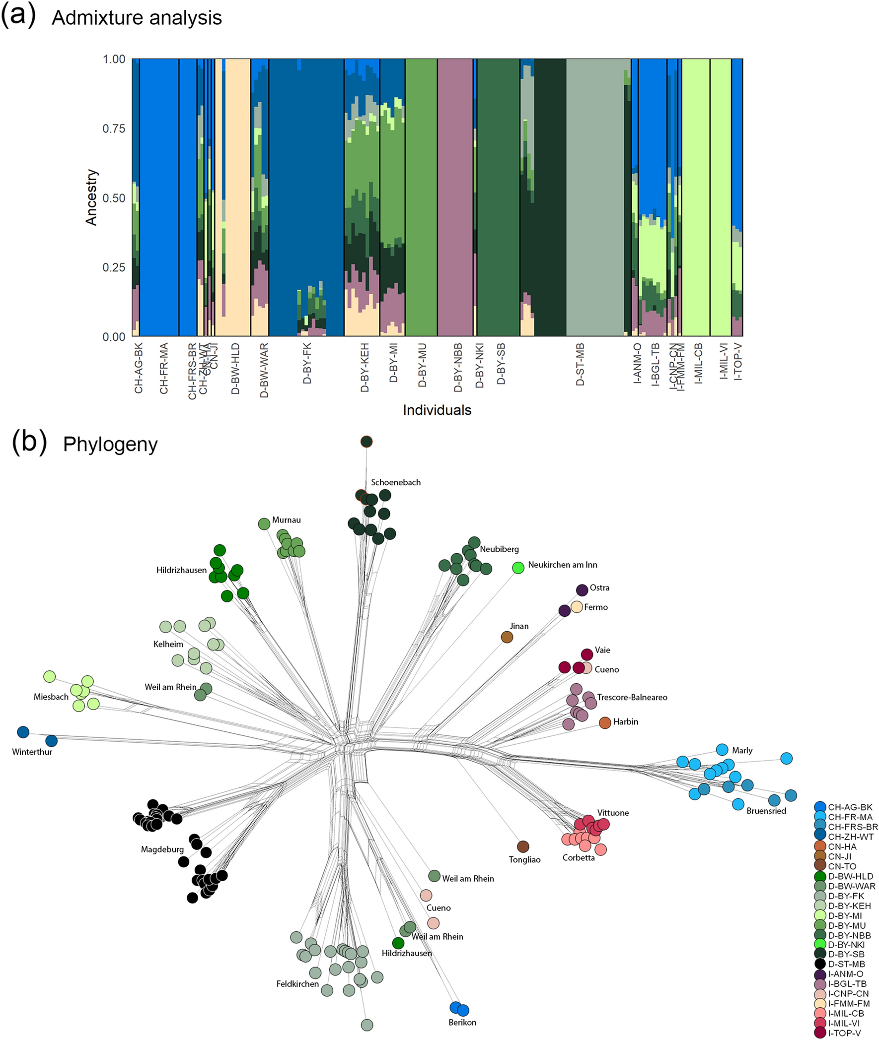
Figure 3

Analyses of individual and overall kinship (a) Bar plot of analysis of ancestry of 170 ALB samples from Switzerland, China, Germany, and Italy conducted in ADMIXTURE v.1.3.0; K = 9; 7810 SNPs. Vertical bars represent each specimen, while colored segments represent the proportion of ancestry to the different clusters. (b) Phylogenetic network using ɣ-distributed (+ G 2.69) K2P distances with invariable sites (+ I 0.05) and Equal Angle; Fit = 95.925; 170 taxa and 7810 SNPs are shown. The three red framed specimens represent the internal controls from three GBS runs.