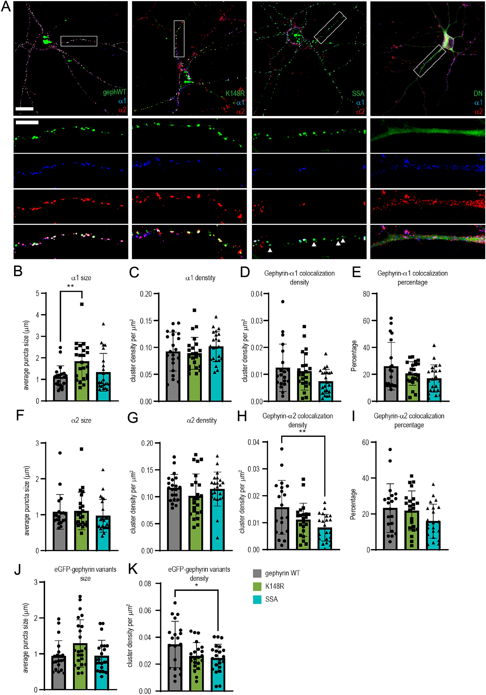
Figure 6

Interaction of gephyrin variants and synaptic α1- or α2-GABAAR subtypes. The primary cortical neurons were transfected with eGFP-gephyrin WT, eGFP-gephyrin DN, eGFP-Gephyrin K148R or eGFP-gephyrin SSA mutant at 13 days in vitro (13 DIV) and stained for α1 and α2 subunits of GABAARs at 20 DIV. (A) Example images of transfected neurons with gephyrin mutants. Lower panels: magnified images of selected dendrites (white box). Scale bar: 25 μm in full images, 10 μm in zoom-in images. White arrows: eGFP-gephyrin clusters without GABRA2 staining. (B–E) Cluster analysis was performed to show the size, density, and colocalization of eGFP-gephyrin variants with α1-GABAARs. (F–I) Cluster analysis was performed to show the size, density and colocalization of eGFP-gephyrin variants with α2-GABAARs. eGFP-gephyrin DN was excluded from cluster analysis as the GFP signal and the staining of α1-GABAARs and α2-GABAARs were diffused. (J–K) eGFP-gephyrin variant size and density. N = 20–22 neurons per group, 3 independent experiments. Statistics: One-way ANOVA, with Tukey post hoc test. *p ≤ 0.05, **p ≤ 0.01, ***p ≤ 0.001.