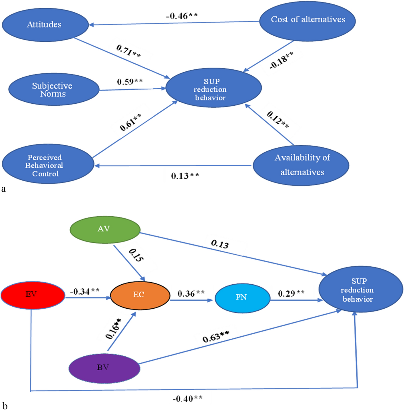
Figure 6

(a) A path analysis of Sichang Island residents’ antecedents of the TPB. (b) A path analysis of Sichang Island residents’ antecedents of the VBN.

(a) A path analysis of Sichang Island residents’ antecedents of the TPB. (b) A path analysis of Sichang Island residents’ antecedents of the VBN.