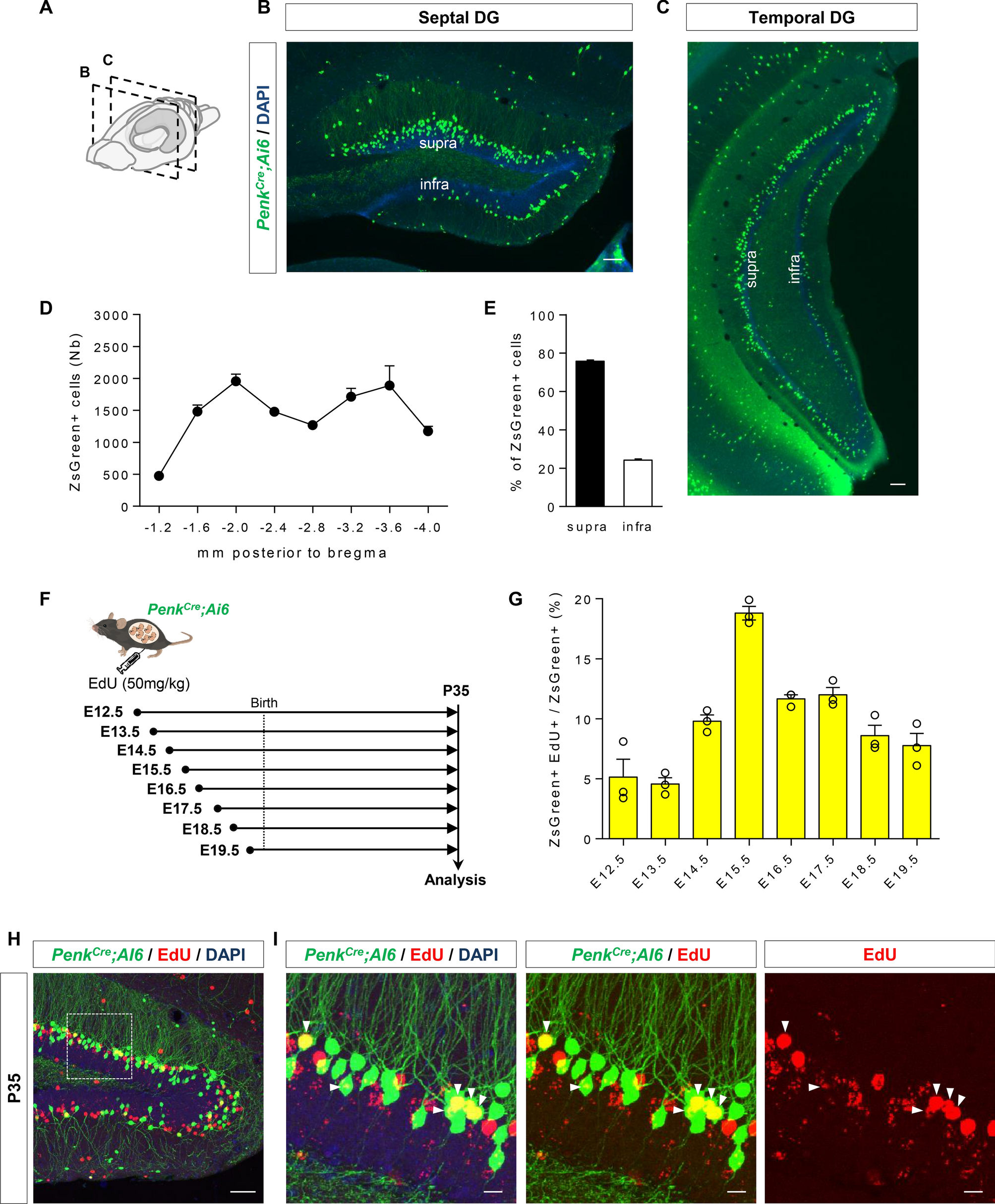
Figure 1

Repartition and birthdating of PenkCre+ cells in the DG. (A) Schematic representation along the mouse brain of the positions of the coronal sections shown in (B,C). (B) Septal and (C) temporal DG of PenkCre;Ai6 mice at P35. (D) Repartition of ZsGreen+ cells along the septo-temporal axis and (E) between the supra- and infra-pyramidal blades of the DG (only cells in the GCL and inner part of the molecular layer were quantified), n = 24 mice. (F) Schematic diagram of the protocol used for birthdating PenkCre+ cells in the DG. (G) Quantification of the percentage of ZsGreen+ /EdU cells over total ZsGreen+ cells, n = 3 mice per time point from at least two different litters. (H) Representative image of ZsGreen/EdU/DAPI staining in the DG of PenkCre;Ai6 mice injected with EdU at E15.5. The white rectangle shows the area enlarged in the insets shown in (I), and white arrowheads indicate double positive cells. Scale bars represent 50 µm (B,C,H) and 10 µm (I).