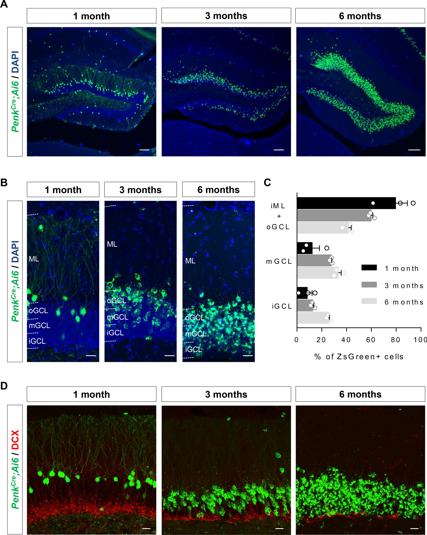
Figure 4

The number of PenkCre+ cells in the DG increase during young adulthood. (A) Septal DG of PenkCre; Ai6 mice at 1, 3 and 6 months. (B) Images illustrating the repartition of ZsGreen+ cells in the inner GCL (iGCL), middle GCL (mGCL), outer GCL (oGCL) and molecular layer (ML) at the different time points. (C) The quantification graph shows the distribution of ZsGreen+ cells in the different domains at the three ages. iML: inner ML. n = 3 animals per time point. (D) DCX staining in the DG of PenkCre; Ai6 mice at 1, 3 and 6 months. Scale bars represent 100 µm (A) and 20 µm (B,D).