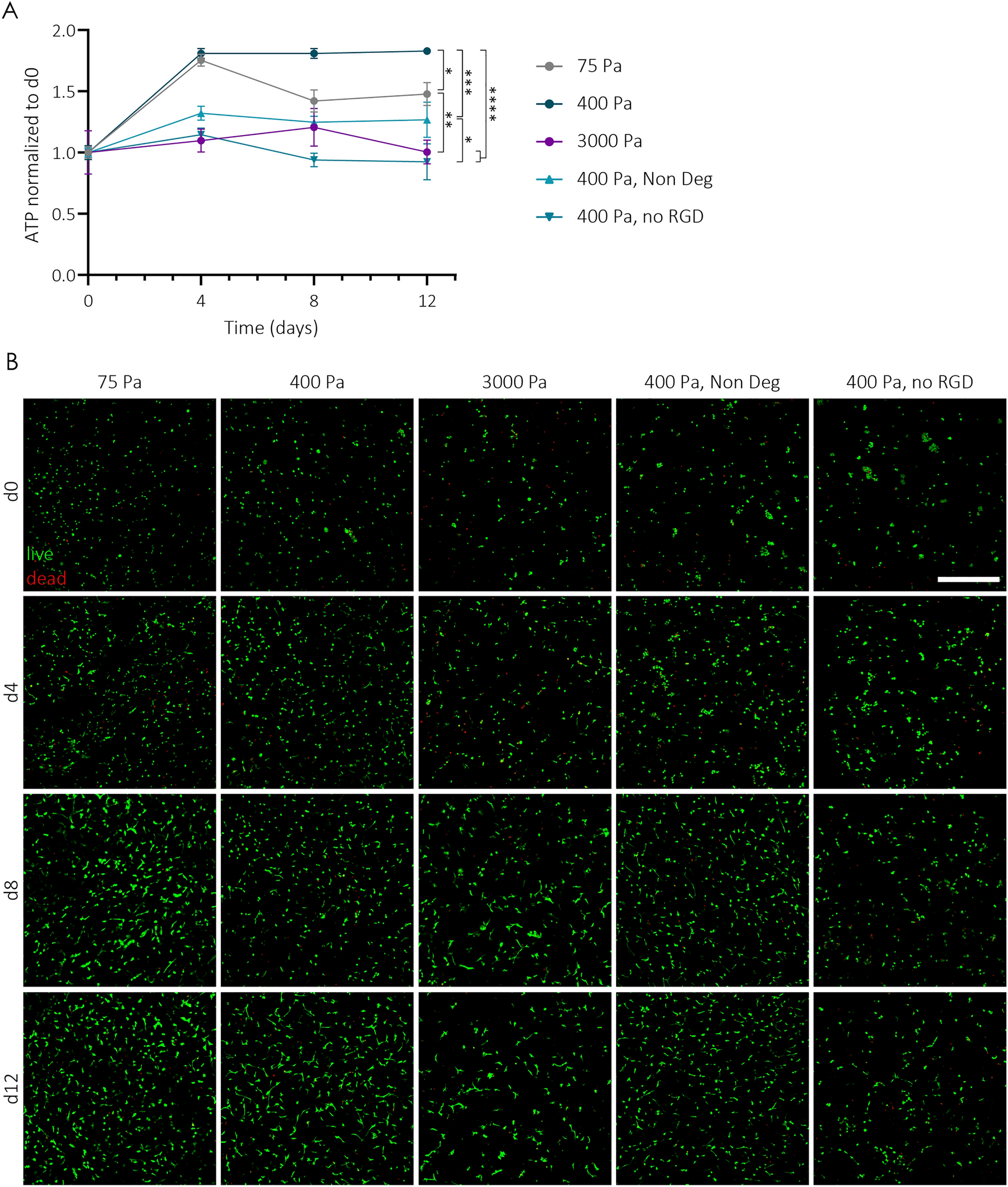
Figure 2

In vitro biological response of TG-PEG hydrogels. (A, B) Human bone marrow-derived stromal cells (hBMSCs) were encapsulated at 1.5 × 106 cells per ml of TG-PEG hydrogels. TG-PEG hydrogels at different stiffnesses (75, 450 or 3000 Pa) containing MMPsensitive degradable sites and RGD cell adhesion sites were tested, as well as TG-PEG gels at a fixed stiffness of 450 Pa lacking either the MMPsensitive site (Non Deg) or the RGD peptide (no RGD). (A) Proliferation of encapsulated hBMSCs in the different hydrogels at days 4, 8 and 12 was assessed by ATP content and normalized to ATP content of hBMSCs at d0 right after encapsulation (n = 5). Data are reported as mean ± standard error. ANOVA with Tukey’s post hoc test *P < 0.05, **P < 0.01, ***P < 0.001, ****P < 0.0001. (B) Representative images of live and dead staining on hBMSCs over time encapsulated in different hydrogel conditions (live cells stained by calcein are in green, while dead cells stained in ethidium bromide are in red; scale bar: 500 µm).