Figure 5
From: MAX controls meiotic entry in sexually undifferentiated germ cells

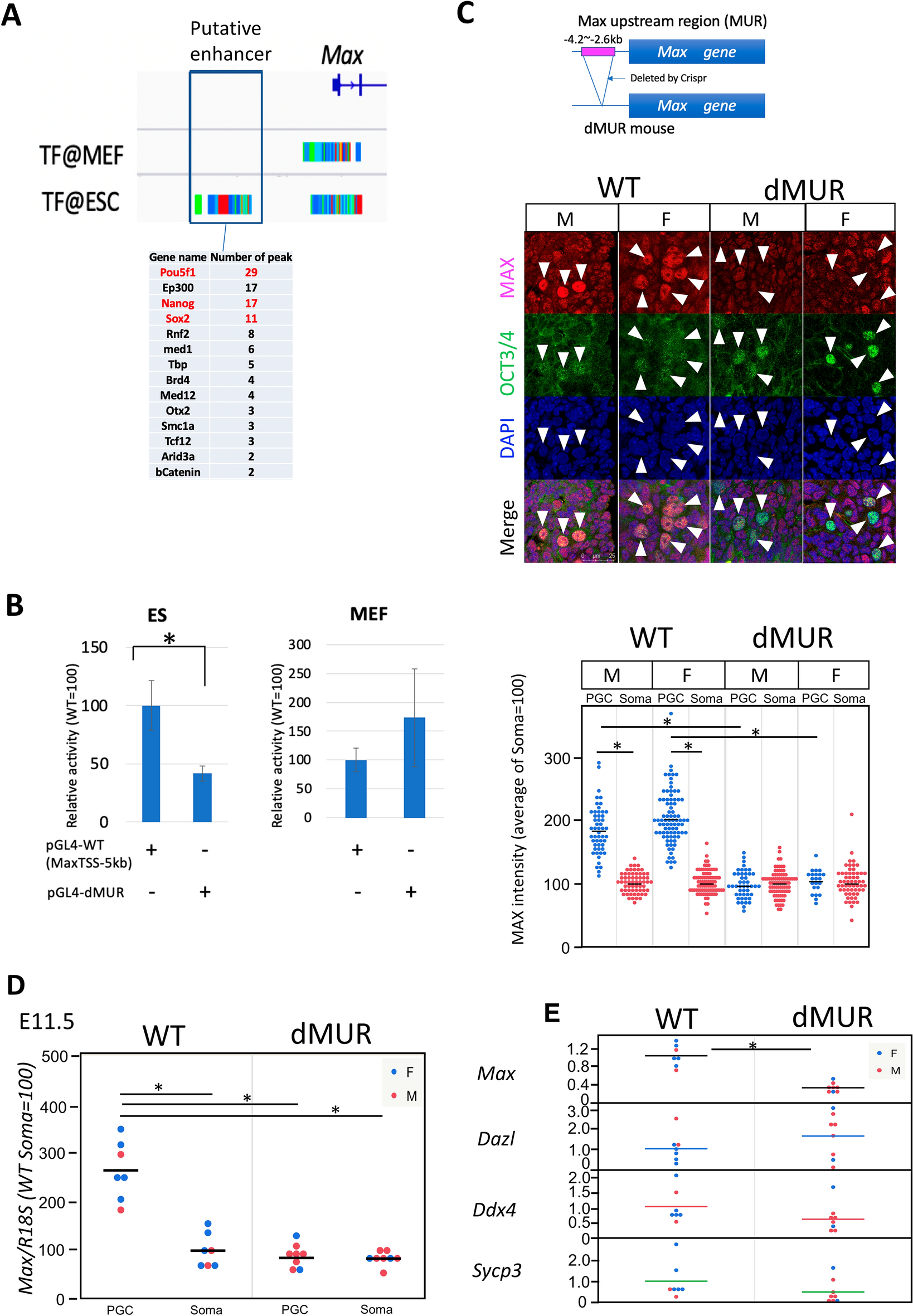
Identification of the positive regulatory region of the Max gene common to ESCs and premeiotic germ cells. (A) Analysis of ChIP-Atlas metadata identified a genomic region (MUR) that recruits representative pluripotent cell-specific transcription factors upstream of the Max gene. (B) Examination of the transcription-stimulating activity of MUR. Two luciferase reporters with or without MUR were individually introduced into mouse ESCs and embryonic fibroblasts by transfection, together with an internal control plasmid carrying the Renilla reniformis luciferase gene. A dual-Glo luciferase assay was conducted 48 h post-transfection. Data represent the mean ± standard deviation of three independent experiments. Student’s t-tests were conducted. P-values for the differences in luciferase activity due to the presence of MUR were 0.011 (marked by an asterisk) and 0.217 for ESCs and mouse embryonic fibroblasts, respectively. (C) Immunohistochemical analyses of MAX protein in germ cells of dMUR mutant mice. Upper panel illustrates the genetic manipulation of dMUR mice. Middle panel shows representative images of immunostained MAX and OCT4 in sections of genital ridges from wild-type and dMUR mice. Arrowheads indicate each OCT4-positive germ cell. The lower panel shows a plot of MAX protein signal intensity quantified by ImageJ software, as in Fig. 1C. The mean of the MAX signal intensity in somatic cells was arbitrarily set to 100. (D) Effect of MUR deletion on Max mRNA levels in germ cells. Max mRNA levels in germ and somatic cells of wild-type and dMUR mutant mice were quantified by quantitative PCR using Rn18s RNA level as an internal control. Blue and red dots indicate data from female and male samples, respectively. The asterisk indicates P < 0.05. (E) Effect of MUR deletion on meiosis-related gene expression in germ cells. Expression levels of Dazl, Ddx4, and Sycp3 in germ cells of wild-type and dMUR mutant mice at E11.5 were quantified as in D. Expression levels of Max and meiosis-related genes in wild-type germ cells were arbitrarily set to 1. No statistically significant differences were evident in the expression levels between wild-type and dMUR mutant mice, except for in Max expression (P = 2.87 × 10−6; marked by an asterisk).