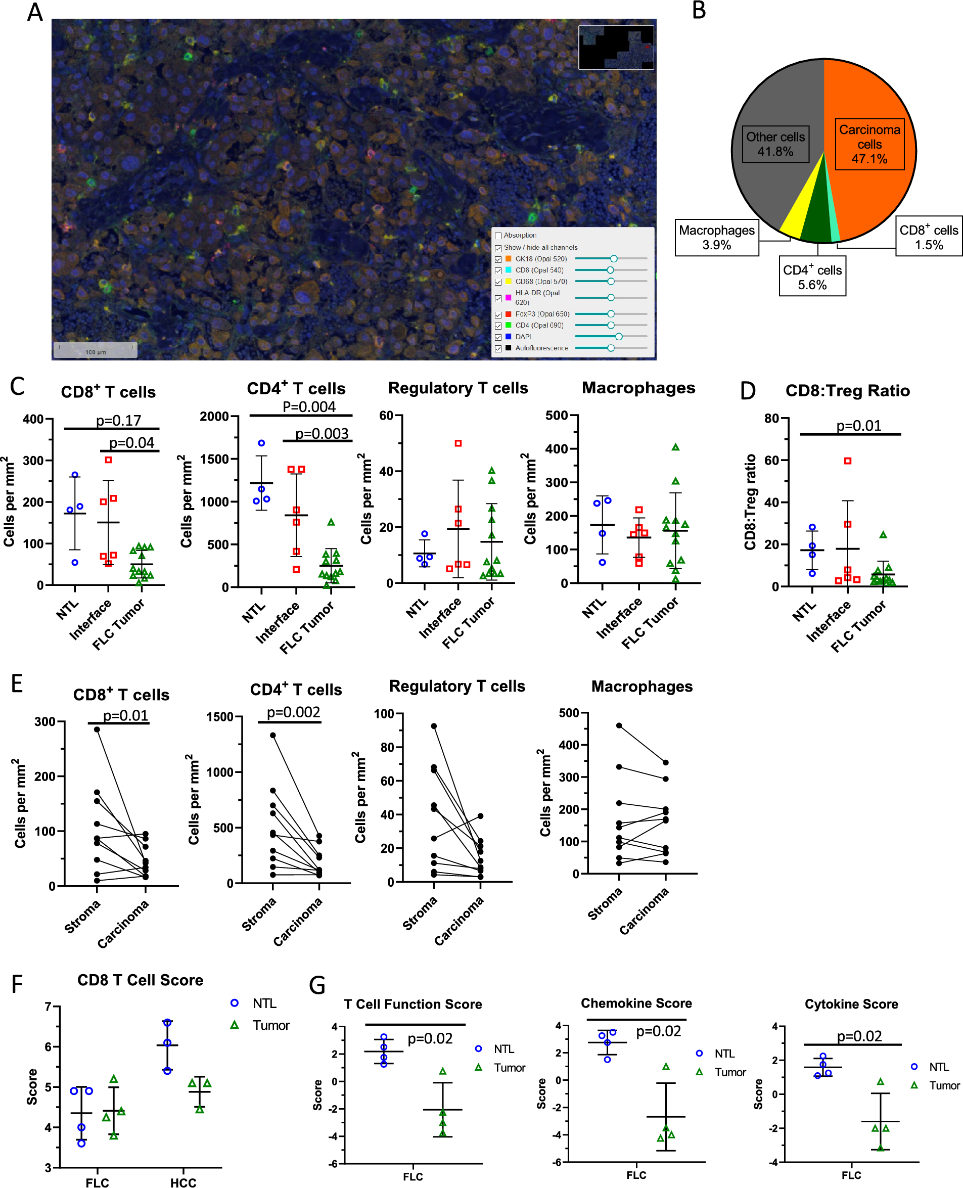
Figure 1

Using multiplex immunohistochemistry and RNA expression to define the immune landscape of FLC. (A) Representative mIHC 20 × field. (B) Overall average percentage of cell types in the FLC tumor compartment. (C) CD8 + T cell, CD4 + T cell, Regulatory T cell, and macrophage densities in adjacent NTL, interface, and tumor compartments in FLC, Mann–Whitney U test. (D) Ratio of CD8 + T cell: Regulatory T cell densities in adjacent NTL, interface, and tumor compartments in FLC, Mann–Whitney U test. (E) Paired CD8 + T cell, CD4 + T cell, Regulatory T cell, and macrophage densities in the stroma and carcinoma compartments of FLC tumor samples (5 patients, 9 slides), Wilcoxon matched-pairs signed rank test. (F) NanoString RNA expression CD8 T cell score comparing FLC NTL and tumor compartments to HCC NTL and tumor compartments, Mann–Whitney U test (G) NanoString RNA expression T cell function, chemokine, and cytokine scores of FLC NTL vs. tumor, Mann–Whitney U test.