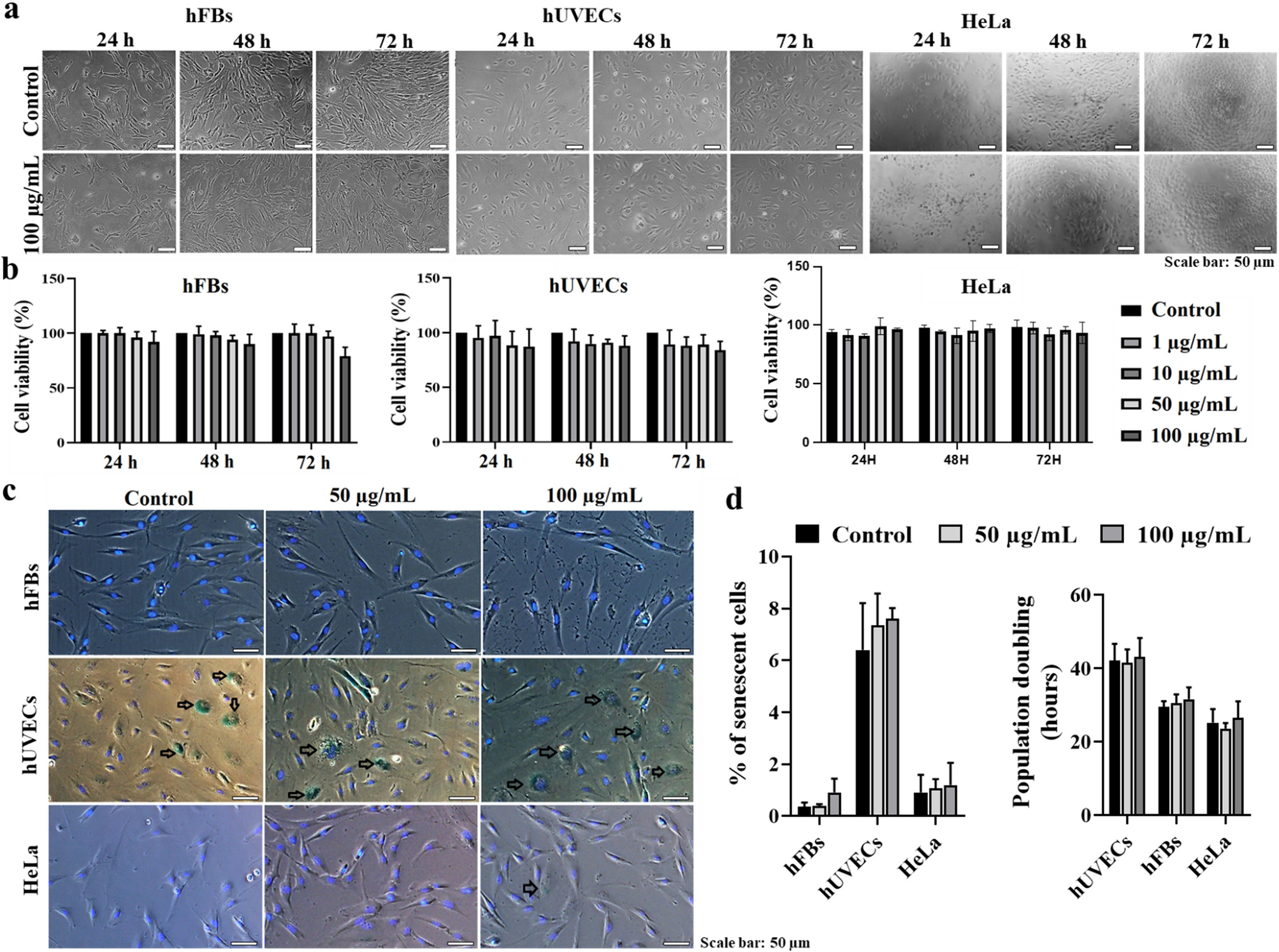
Figure 3

The effect of FTIC-SiO2-COOH NPs on cytotoxicity and cell senescence. (a) The morphology and cell density of hFBs, hUVECs, and HeLa cells in the presence of the NPs. (b) The cell viability (%) of hFBs, hUVECs, and HeLa cells with different doses assessed at 24, 48, and 72 h. (c) The cellular senescence signals detected by β-galactosidase staining; black arrows indicate aging cells. Cell nuclei were stained with Hoechst (blue). (d) The percentage of senescence cells (%) and the population doubling time among hFBs, hUVECs, and HeLa cells. Data was collected from three biological trials (n = 3) and presented as mean ± SD.