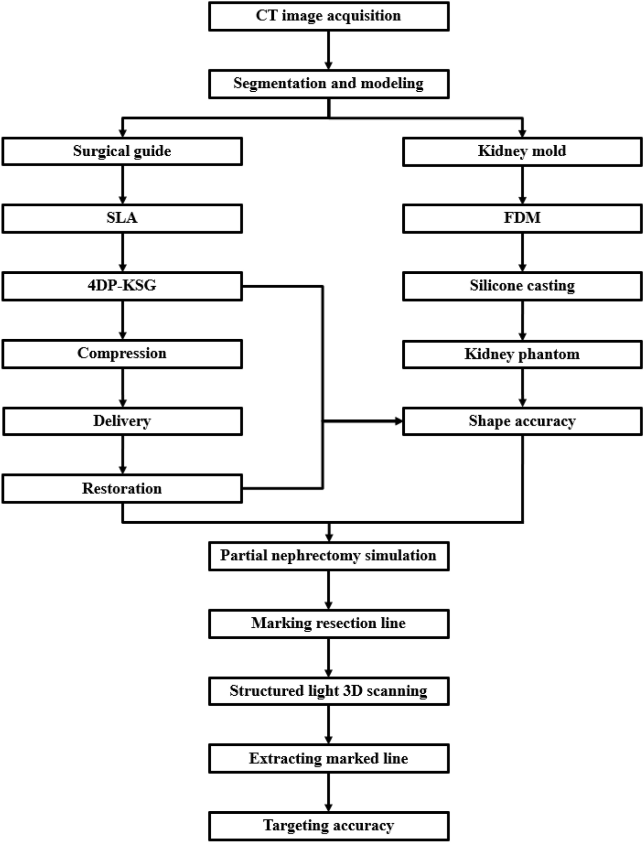
Figure 1

4D-printed kidney cancer resection guide fabrication and evaluation. CT computed tomography, SLA stereolithography apparatus, FDM fused deposition modeling, 4DP-KSG 4D-printed kidney surgical guide.

4D-printed kidney cancer resection guide fabrication and evaluation. CT computed tomography, SLA stereolithography apparatus, FDM fused deposition modeling, 4DP-KSG 4D-printed kidney surgical guide.