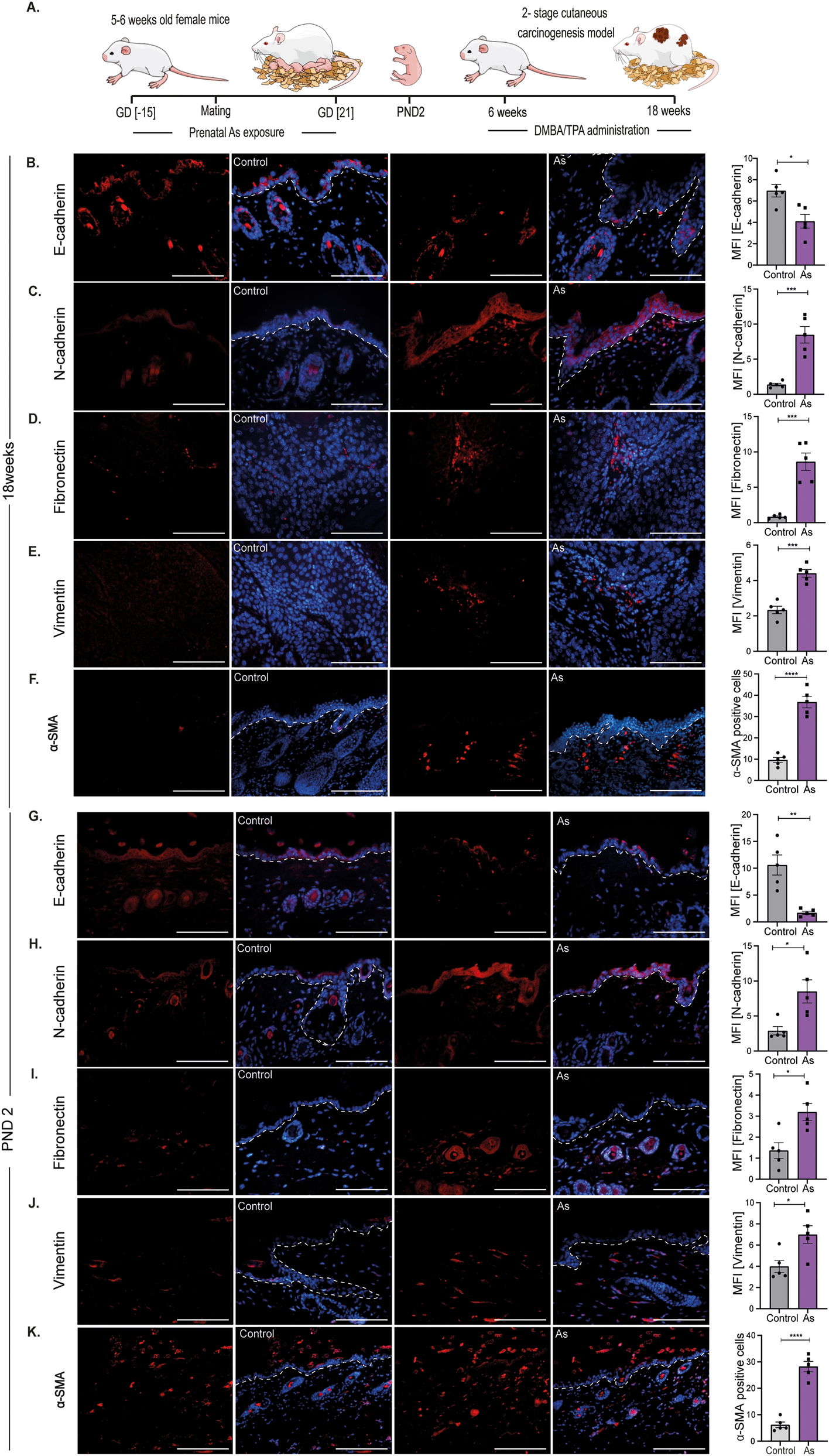
Figure 1

Prenatal arsenic exposure promotes EMT in mouse skin. (A) The figure depicts the experimental schedule, where mice were exposed to arsenic from 15 days before mating and throughout gestation until GD 21. Subsequently, the offspring received DMBA/TPA treatment, commencing at 6 weeks of age and persisting until 18 weeks. Assessment of EMT was done in skin tissue sections of offspring at 18 weeks (B–F) and PND 2 (G-K). Representative images showing the level of E-cadherin, N-cadherin, Fibronectin, Vimentin, and α-SMA proteins involved in EMT; n = 5; Scale = 50 µm. The respective graph shows positive staining intensities presented as MFI; α-SMA expression is presented as positive cell counts per field; n = 5; Scale = 100 µm. Error bars indicate mean ± SEM. The significance levels were determined as *p < 0.05, **p < 0.01, and ***p < 0.001 using an unpaired Student's t-test (two-tailed).