Figure 3
From: Impact of enriched environment on motor performance and learning in mice

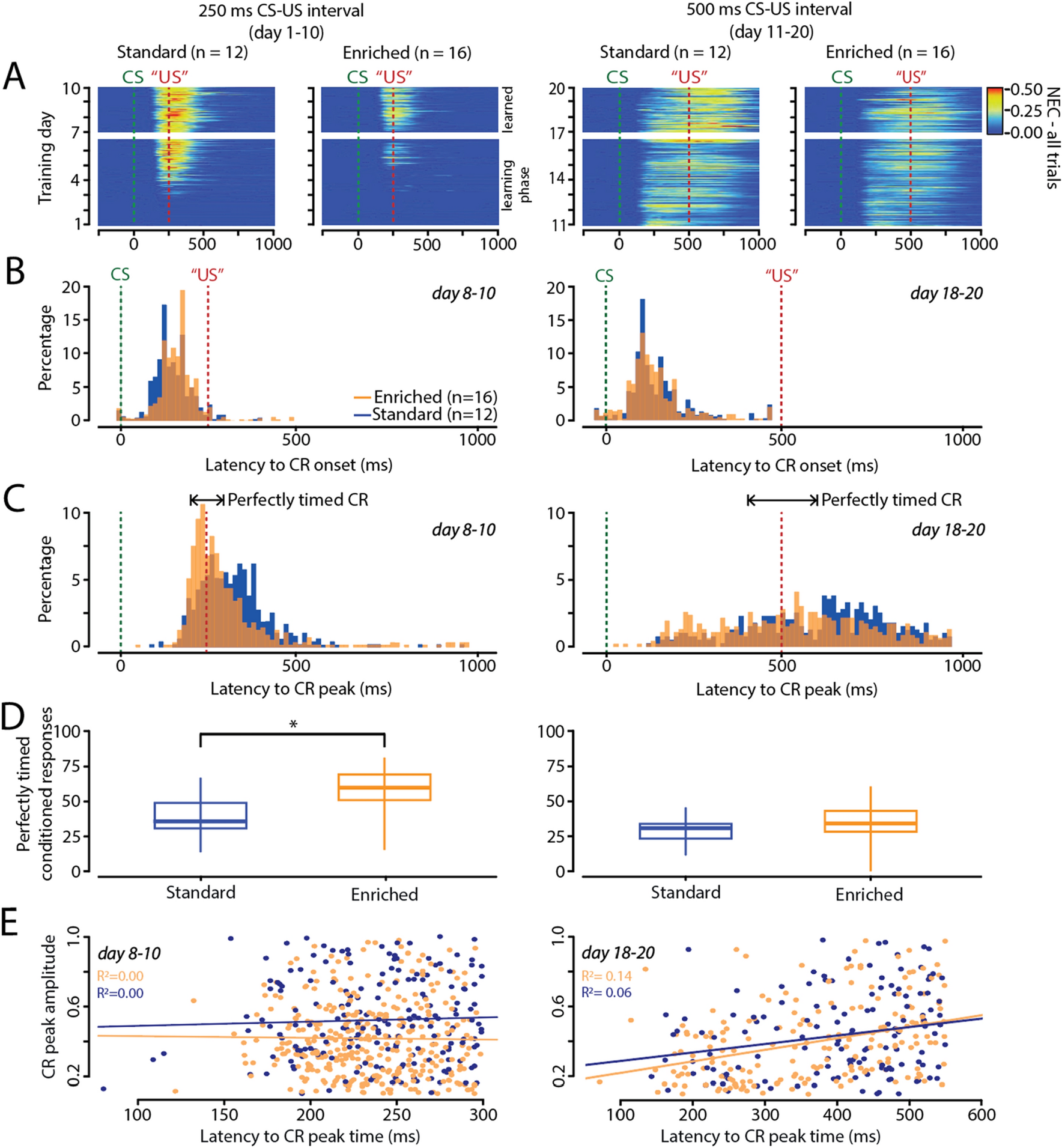
Enriched-housed mice have slightly improved timing of their eyeblink conditioned responses than standard-housed mice. (A) Heat map showing the amplitude of conditioned responses (CR) per group. (B) Distribution of the latency to CR onset for training days 8–10 for the 250 ms ISI, and day 18–20 for the 500 ms ISI training paradigm. (C) Distribution of the latency to CR peak for training days 8–10 for the 250 ms ISI, and day 18–20 for the 500 ms ISI training paradigm. Note that in enriched-housed animals the CRs are more closely centered around the onset of the expected US for the 250 ms ISI paradigm. We defined a “perfectly timed” CR window, indicated with the black arrows. (D) Enriched-housed mice show a higher percentage of perfectly timed CR than standard-housed animals. This effect was only observed for the shorter 250 ms ISI training paradigm. (E) Correlation between latency to CR peak amplitude and peak timing for days 8–10 for the 250 ms ISI, and day 18–20 for the 500 ms ISI training. The blue line represents the regression line for the standard-housed mice, and the orange line represents the regression line for the enriched-housed mice. Abbreviations: CR conditioned response, CS conditioned stimulus, US unconditioned stimulus. *Significance level p < 0.05 after correction Bonferroni-Holm.