Figure 4
From: Targeting the NTSR2/TrkB oncogenic pathway in chronic lymphocytic leukemia

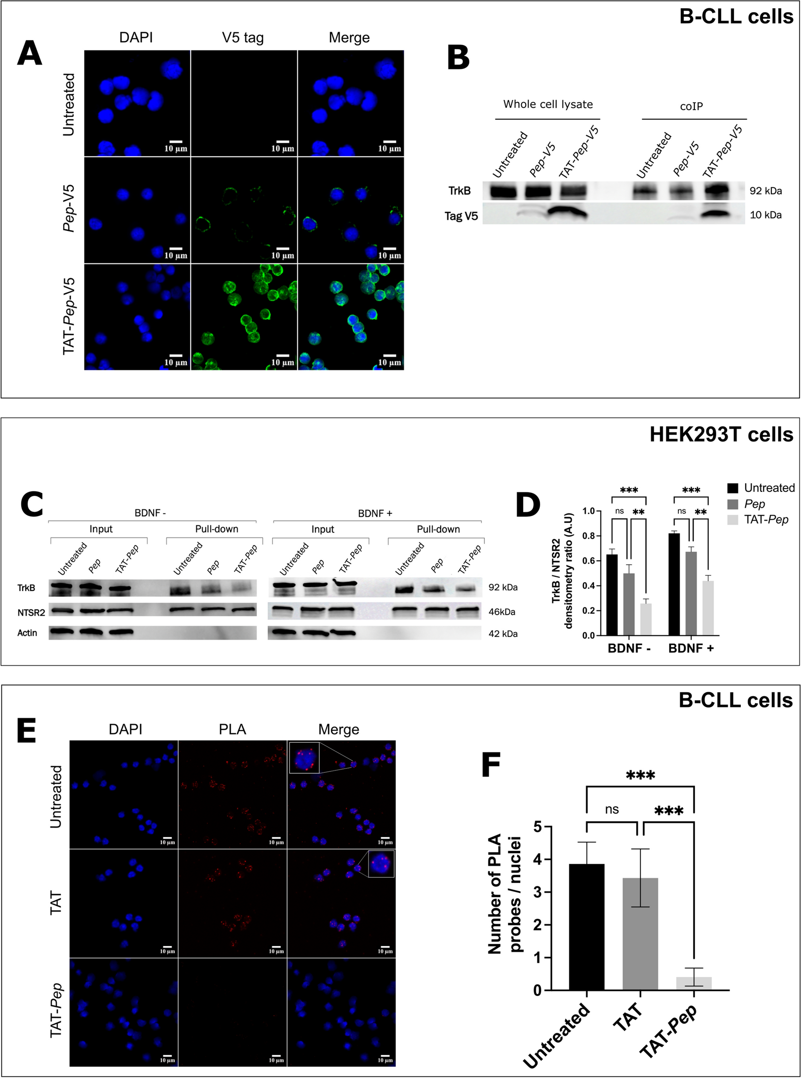
The peptide is internalized in patients B cells and effectively decreases the interaction between NTSR2 and TRKB. (A) Immunofluorescence analysis of Pep-V5 and TAT-Pep-V5 peptide internalization in B cells of patients with chronic lymphocytic leukemia. CLL-B cells from 3 patients were incubated with 10 µM of peptide overnight, and the V5 Tag was detected using an anti-V5 primary antibody (#R96025, ThermoFisher) and an Alexa Fluor™ 488 anti-mouse IgG secondary antibody (#A-11001, ThermoFisher, green fluorescence). Nuclei were stained with DAPI (blue). Only the TAT-Pep peptide was able to penetrate the CLL-B cells. (B) Immunoblotting analysis of the interaction between TRKB and Pep. Patients B cells were treated overnight with 10 µM of Pep-V5 or TAT-Pep-V5 peptide. TRKB was then immunoprecipitated using protein A-coated magnetic beads pre-incubated with an anti-TRKB antibody, and Pep was detected with an anti-V5 antibody. The TAT-Pep-V5 peptide efficiently co-immunoprecipitated with the TRKB protein. (C) Representative immunoblot of 3 independent experiments. Co-immunoprecipitation analysis of the inhibition of NTSR2/TRKB interaction by TAT-Pep. HEK293T cells transfected with a plasmid encoding TRKB and AviTag™-NTSR2 were incubated overnight with 10 µM of Pep or TAT-Pep peptides. The tagged NTSR2 was isolated on streptavidin-coated magnetic beads, and TRKB was detected by immunoblotting. The TRKB/NTSR2 interaction was significantly decreased when TAT-Pep was added to the culture medium. (D) Densitometric analysis of the TRKB/NTSR2 ratio in the presence of Pep or TAT-Pep, with and without BDNF in the culture medium. (E) Proximity ligation assay (PLA) analysis of NTSR2/TRKB interaction in the presence of TAT-Pep. Patients B cells were incubated overnight with 10 µM TAT or TAT-Pep peptides. The close proximity of the two proteins was visualized as red spots. Nuclei were stained with DAPI (blue). Magnification × 40. (F) Quantification of PLA spots per cell was performed in 50 cells, showing a decrease in the interaction between the two proteins when TAT-Pep is present.