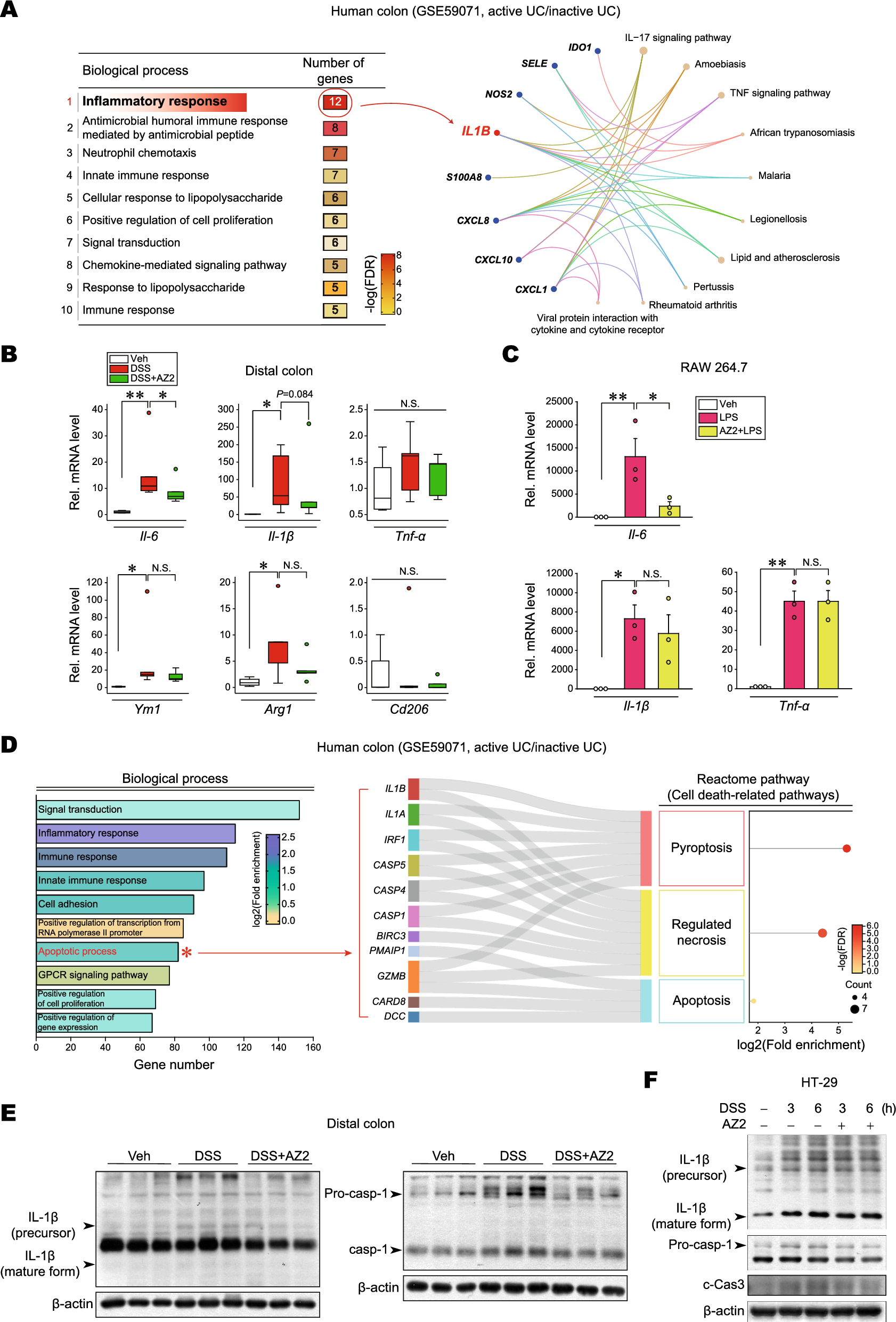
Figure 5

Inhibition of DSS-induced pyroptosis in the distal colon by AZ2 treatments. (A) Biological process analysis using RNA-seq dataset (GSE59071) obtained from UC patients with active disease and control individuals. The inflammatory response pathway is indicated in red (left). Square boxes display FDR values (n = 74; active UC, n = 23; inactive UC, FC > 5). The gene-concept network (cnetplot) of functional GO enrichment analyses (right) from the leading genes was highlighted in the circles’ red areas in the first biological process rank. The cnetplot depicts gene and pathway analysis linkages as a network. Circle size indicates genes represented in a given pathway analysis. (B) Real-time RT-PCR assays for Il-6, Il-1β, Tnf-α, Ym1, Arg1, and Cd206 in the distal colons of the same samples as in Fig. 2A. The horizontal lines within the boxes show the median value, 5%-95% percentile (ends of the boxes), and range of minimum to maximum values (whiskers). Each dot indicates outlier values. (C) Real-time RT-PCR assays for Il-6, Il-1β, and Tnf-α in RAW 264.7 cells treated with LPS (100 ng/ml, 6 h) after AZ2 treatment (10 µM, 1 h) (n = 3 each). (D) Biological process analysis using RNA-seq dataset (GSE59071) from UC patients with active disease and control individuals. The apoptotic process pathway is indicated in red (left). Pyroptosis, necrosis, and apoptosis (i.e., cell death-related) pathways were based on the Sankey diagram (plot) of DEGs using colon transcriptome data from UC patients with active disease and control individuals (right). The Sankey diagram represents genes within each pathway; dot plots with sizes indicate gene numbers and dot colors display FDR values (n = 74; active UC, n = 23; inactive UC, FC > 1.5). (E) Immunoblottings for representative pyroptosis markers in the distal colons of the same samples as in Fig. 2A. (F) Immunoblottings for pyroptosis and apoptosis markers. HT-29 cells were treated with 2% DSS for 3 or 6 h after AZ2 treatment (10 µM, 1 h) (n = 3; repeated three times with similar results). For (B) and (C), values are expressed as mean ± SEM (*P < 0.05, **P < 0.01). Statistical significance was tested via one-way ANOVA coupled with the LSD multiple comparison procedure when appropriate.