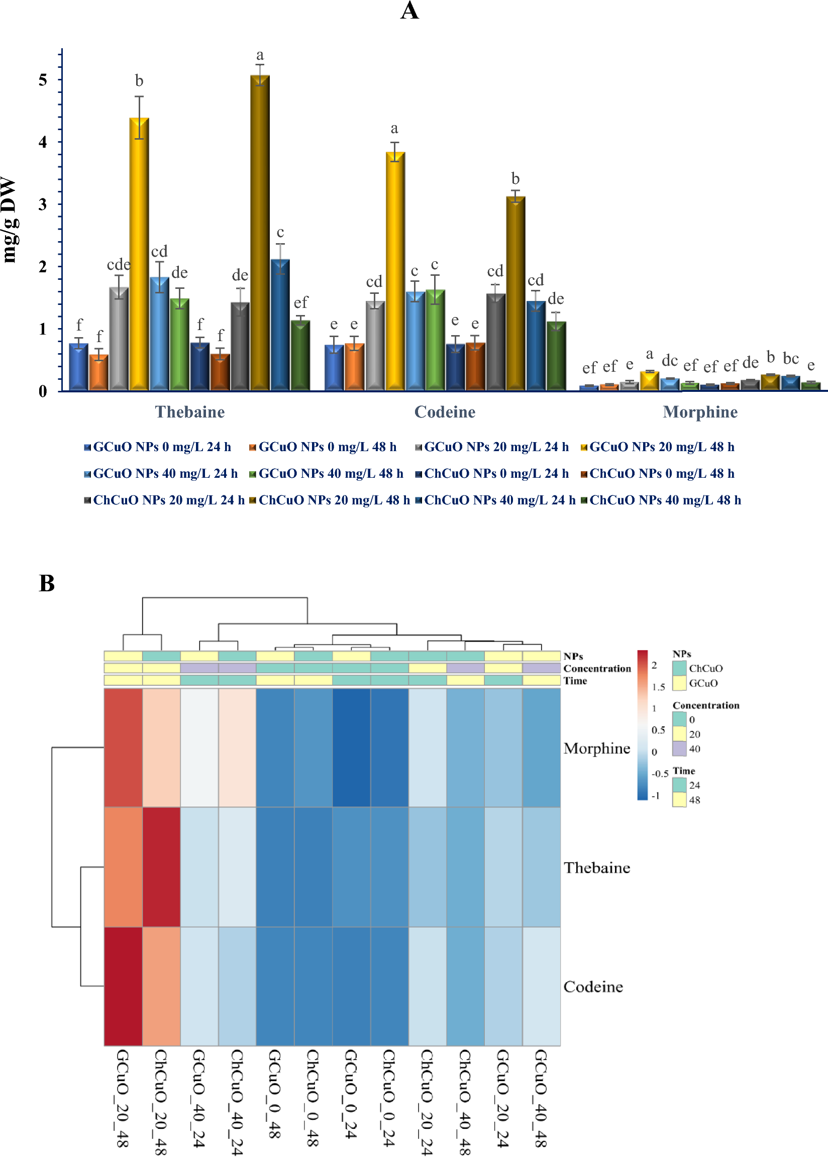
Figure 8

The effects of different concentrations (0, 20 & 40 mg/L) of green and chemical CuO NPs at different times (24 & 48 h) on morphinan alkaloids production (mg/g DW) in cell suspension culture of P. orientale. Values are means of three replicates. Error bars represent ± SE. Different letters above the columns represent statistically significant differences at P < 0.05 (Duncan’s multiple range test) (A). Heat-map clustered for all CuO NPs treatments (blue and red colors indicate the lowest and highest association degrees between each pairwise comparison, respectively.). Both rows and columns are clustered using maximum distance and average linkage (B).