Figure 5
From: The novel drug candidate S2/IAPinh improves survival in models of pancreatic and ovarian cancer

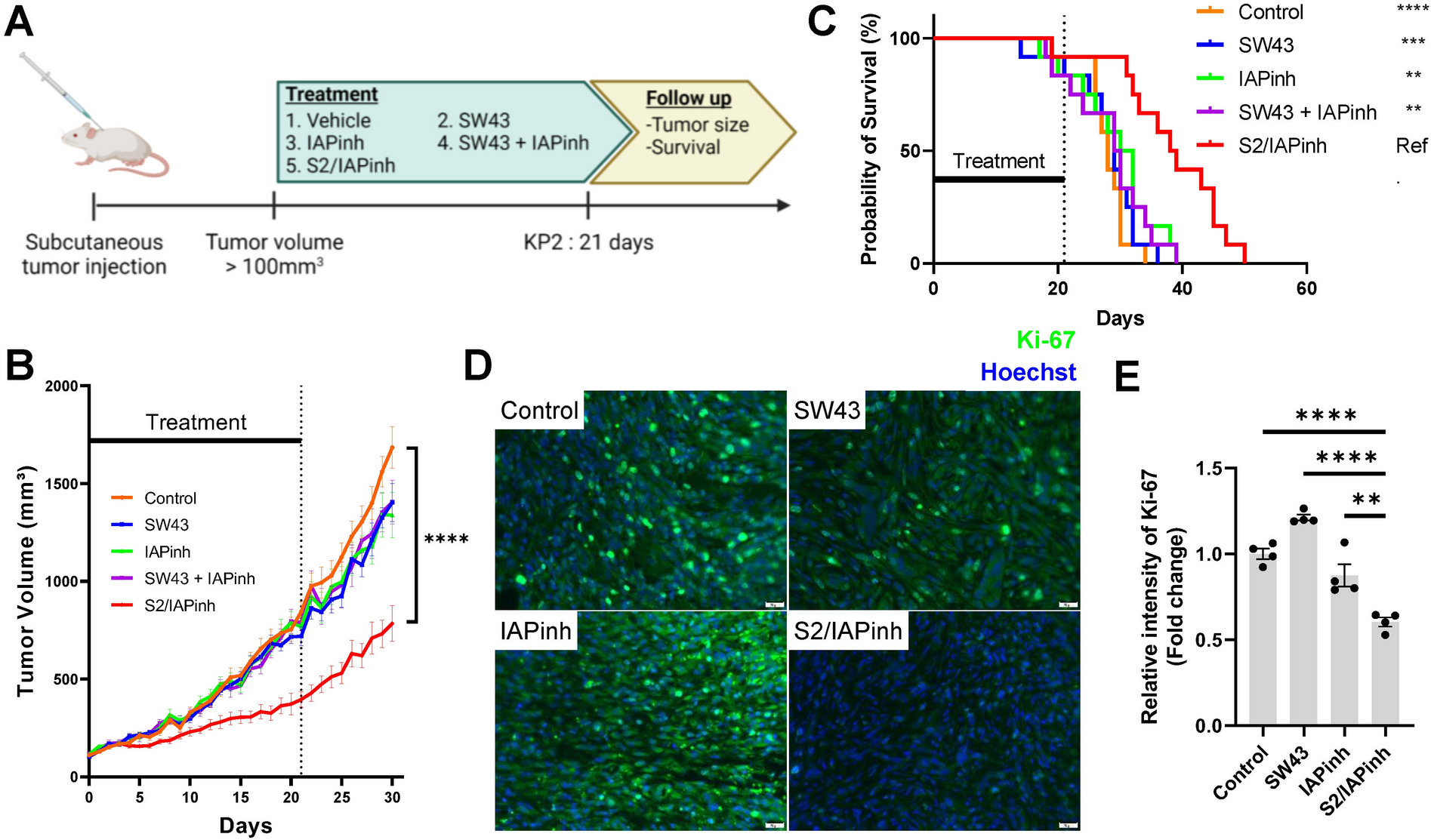
Antitumoral effect of S2/IAPinh in murine subcutaneous tumor models. (A) KP2 xenograft subcutaneous tumor model using 6-week-old female C57BL/6 mice (12 mice per group) were start treated when the tumor reached approximately 100 mm3. Drug were administered by intraperitoneal injection every day for 21 days with either vehicle (25% cremophor in H2O), 25 µmols/kg/day of SW43 alone, 25 µmols/kg/day of IAPinh alone, combination of 25 µmols/kg/day of SW43 and 25 µmols/kg/day of IAPinh, or 25 µmols/kg/day of S2/IAPinh. (B) Tumor volume of mice during or after each treatment (n = 12/group). There were no significant differences between vehicle, SW43, IAPinh, and combination of SW43 and IAPinh. Data shown as means ± SEM. **** P < 0.0001. (C) Kaplan–Meier survival curve of the mice in each treatment group is shown (n = 12/group). There were no significant differences in survival between vehicle, SW43, IAPinh, and combination of SW43 and IAPinh treated group. **P < 0.01, *** P < 0.001, **** P < 0.0001. (D) Ki-67 staining for tumor samples collected 48 h after each treatment (n = 4/group). Representative images of Ki-67 staining. Nuclei were stained in blue with Hoechst, Ki-67 in green. Scale bars are equal to 20 µm. (E) Quantification of Ki-67 staining per area in each treatment group 48 h after each treatment (n = 4/group). Data are shown as means ± SEM; **P < 0.01, **** P < 0.0001.