Figure 3
From: Dietary linoleic acid supplementation protects against obesity-induced microglial reactivity in mice

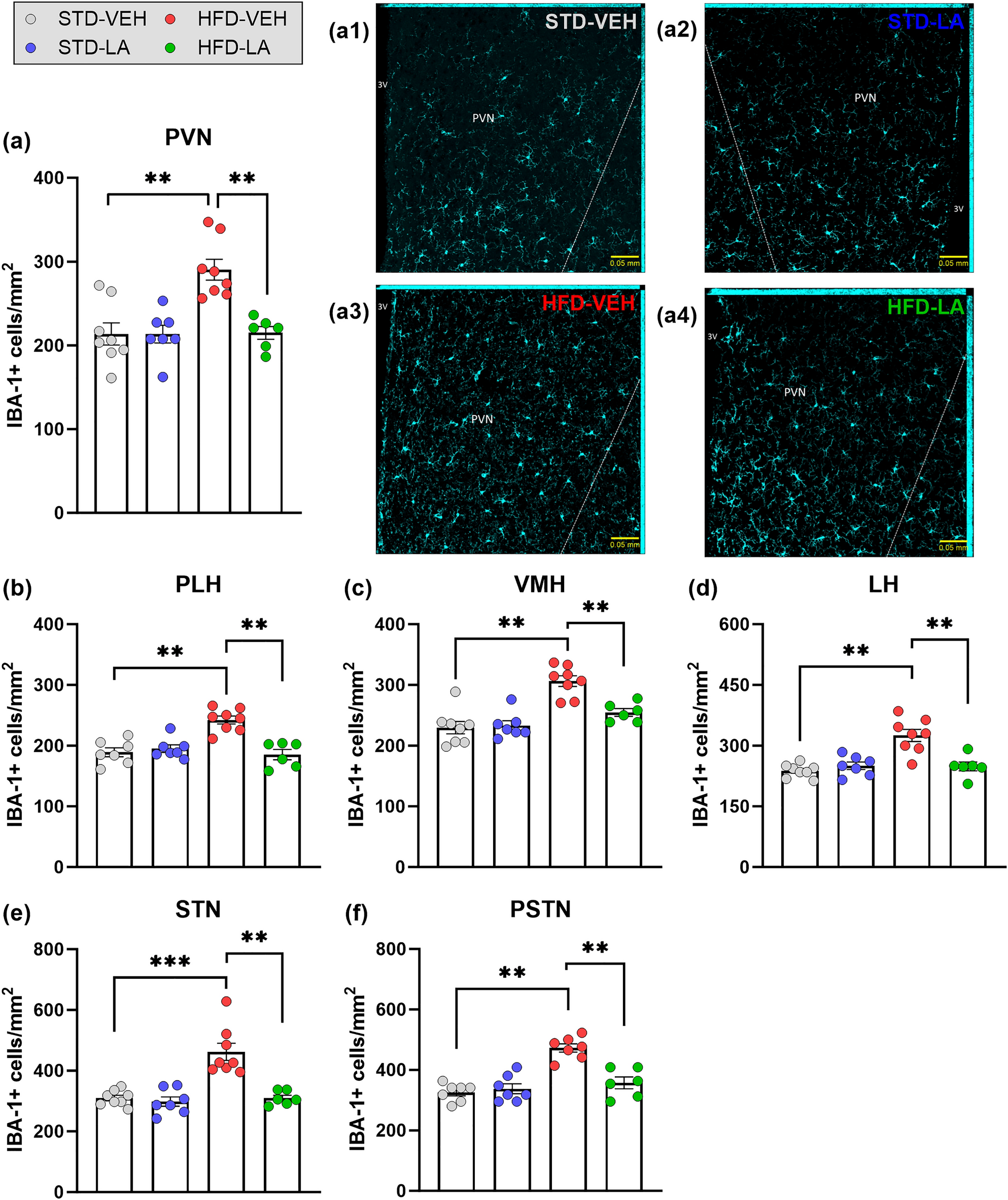
Hypothalamic microglial density assessed through IBA-1 immunofluorescence staining: evaluation of 5 weeks of linoleic acid (LA) supplementation on sustained high-fat diet (HFD)-induced neuroinflammation. A significant increase in IBA-1 positive (IBA-1+) cells in obese animals (HFD-VEH) compared to control mice (STD-VEH) indicates microgliosis consequent to the sustained fat-rich diet in hypothalamic areas: paraventricular nucleus (PVN) (a), peduncular part of the lateral hypothalamus (PLH) (b), ventromedial hypothalamus (VMH) (c), lateral hypothalamus (LH) (d), subthalamic nucleus (STN) (e) and parasubthalamic nucleus (PSTN) (f). Linoleic acid supplementation significantly reduced microglial density in all the hypothalamic regions evaluated. Illustrative photomicrographs of PVN IBA-1+ cells for the experimental conditions STD-VEH (a1), STD-LA (a2), HFD-VEH (a3) and HFD-LA (a4), taken with a ZEISS Axio Imager Z2 microscope, equipped with ApoTome.2 and a Camera ORCA-Flash4.OLT (Zeiss, Germany), and processed to get maximal orthogonal intensity projections. Values are mean ± SEM (n = 6–8 per group). **, p < 0.01; ***, p < 0.001.