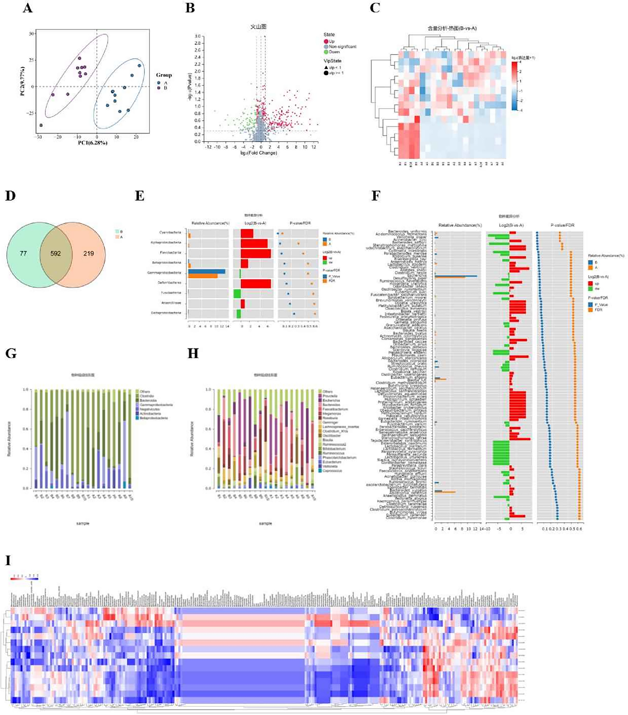
Figure 1

Clinical Evidence Demonstrating La-02 and C4 as Key Factors in Mediating PMOP (A) PLSDA Plot: The horizontal axis represents X-variate1, i.e., the first principal component, with the percentage of explanation in parentheses. The vertical axis represents X-variate2, i.e., the second principal component, with the percentage of explanation in parentheses; (B) Volcano Plot: The horizontal axis displays the log2-transformed Fold Change, while the vertical axis shows the -log10 converted q-value. In the plot, significantly downregulated metabolites are depicted in blue, significantly upregulated metabolites are in red, and non-significant metabolites are shown in gray; (C) Content Analysis-Heatmap: Each row in the heatmap represents a differentially expressed metabolite, and each column represents a sample. The color scale represents expression levels, ranging from blue (low) to red (high); (D) Venn Diagram: Different colored shapes in the diagram represent different samples or groups, and the overlapping numbers indicate the number of shared OTUs between two samples or groups; (E) Species Differential Wilcox Test results diagram: The left side displays the relative abundance bar chart of species in each group. The middle section represents the log2-transformed average relative abundance ratio of the same species between two groups. The right side shows the P-value and FDR values obtained using the Wilcox test. (F) Phylum-Level Differential Species Analysis; (G) Phylum-Level Species Composition Bar Chart: The x-axis represents sample names, and the y-axis shows the relative abundance of annotated species; (H) Genus-Level Species Composition Bar Chart; (I) Spearman Correlation Heatmap between Genus Microbial Taxa and Differential Metabolites: Each column represents a differential metabolite, and each row represents a microbial taxon. The symbols * represent PÂ <Â 0.05, and ** represent PÂ <Â 0.01.