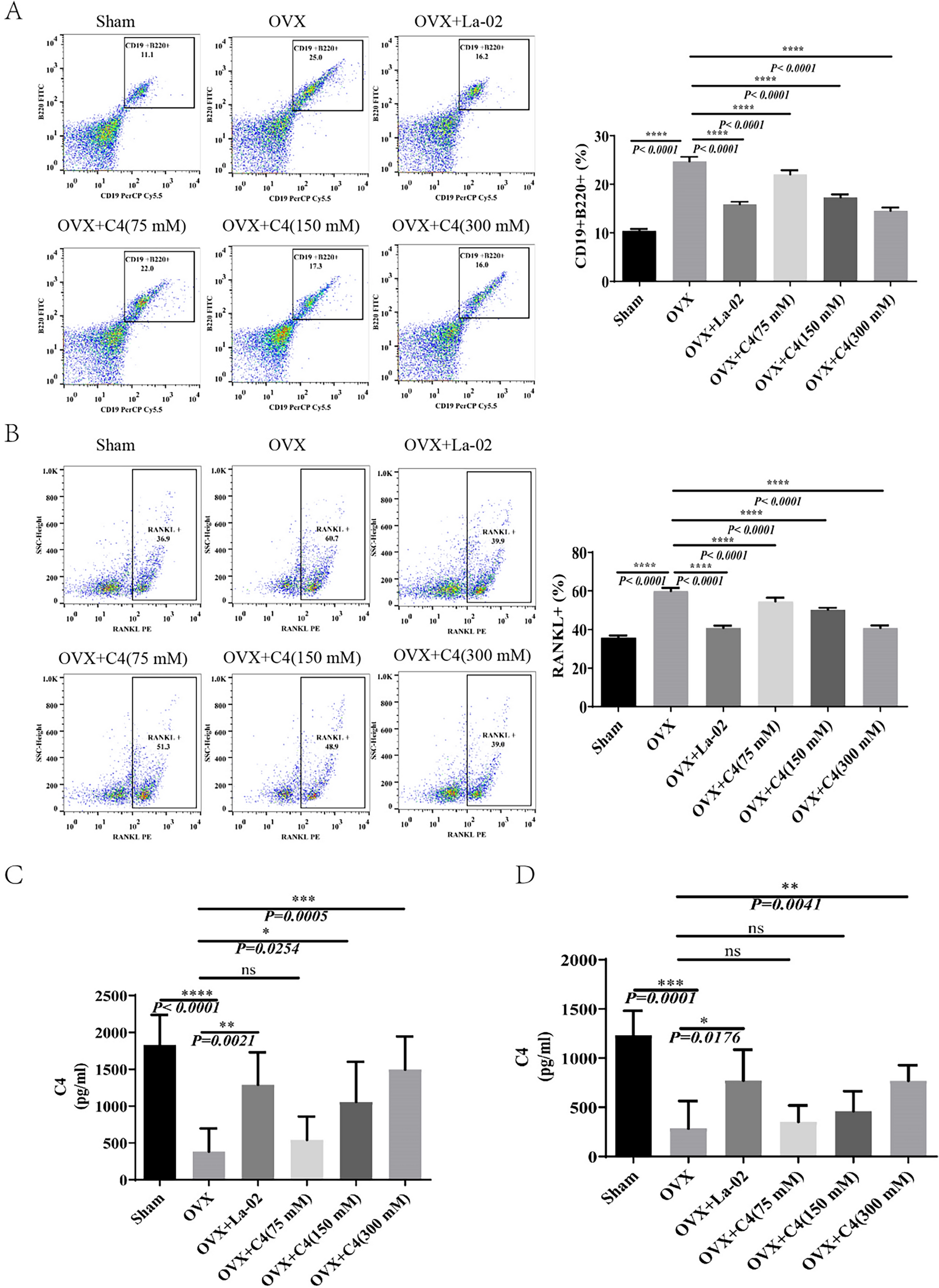
Figure 5

La-02 and C4 Inhibit B-Cells and B-Cell RANKL Production (A) Flow cytometric analysis of the quantity of B cells in the bone marrow; (B) Flow cytometric analysis of changes in RANKL expression on B cells in the bone marrow; (C)Measurement of C4 levels in the feces of OVX mice using assay kits; (D) Measurement of C4 levels in the serum of OVX mice using assay kits. * represents PÂ <Â 0.05, ** represents PÂ <Â 0.01, *** represents PÂ <0.001, **** represents PÂ <Â 0.0001.