Figure 1
From: Prmt6 represses the pro-adipogenic Ppar-gamma–C/ebp-alpha transcription factor loop

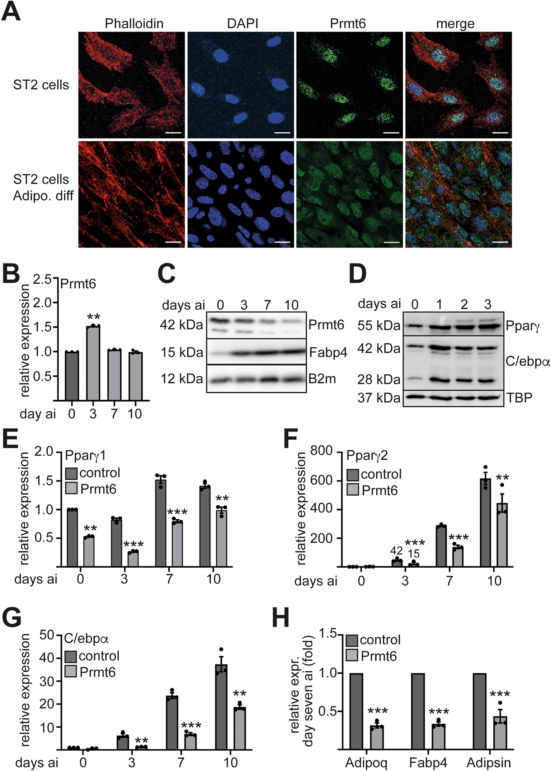
Prmt6 expression during adipocyte differentiation. (A) Immunofluorescence staining of Prmt6 in wild type ST2 cells and upon 14 days of adipocyte differentiation. Phalloidin-iFluor555 staining labels the cytoplasmatic F-Actin (red) and blue DAPI staining indicates the nucleus. Prmt6 was detected with an anti-Prmt6 antibody and detected with an Alexa-488 secondary antibody (green). The far-right part of the figure shows the merge of the three signals. Staining indicated the presence of Prmt6 in the nucleus before and after 14 days of adipocytic differentiation. The scale bar indicates 20 µm. The corresponding negative control is shown in the Supplemental Figure S1A. (B) Expression of Prmt6 was determined by qRT-PCR at the indicated time points upon differentiation. (C) Western Blot (WB) analysis indicates Prmt6 and Fabp4 protein expression during adipocyte differentiation. WB was performed with lysates of differentiated ST2 cells at the indicated time points and with antibodies against the shown proteins. WB with an anti B2m antibody served as a loading control. (D) WB analysis indicates Pparγ and C/ebpα protein expression during adipocyte differentiation. WB was performed with lysates of differentiated ST2 cells at the indicated time points and antibodies against the shown proteins. WB with an anti TBP antibody served as a loading control. (E–H) Adipocytic gene expression upon Prmt6 overexpression. (E) Gene expression of Pparγ1 was determined by qRT-PCR at the indicated time points upon differentiation in control cells and in Prmt6 expressing cells. (F) Gene expression of Pparγ2 was determined by qRT-PCR at the indicated time points upon differentiation in control cells and in Prmt6 expressing cells. (G) Gene expression of C/ebpα was determined by qRT-PCR at the indicated time points upon differentiation in control cells and in Prmt6 expressing cells. (H) Prmt6 overexpression led to a decreased expression of the marker genes for adipocytes: Adipoq, Fabp4 and Adipsin. Expression was determined by qRT-PCR at the seven days of differentiation in control cells and in Prmt6 expressing cells. qRT-PCR was performed with gene specific primer pairs. Data are shown as relative expression normalised to the expression of the housekeeping gene TBP, values from day zero were set as one. The error bars display the standard error from the mean of three experiments. The P-values were calculated using ANOVA. **P < 0.002, ***P < 0.001.