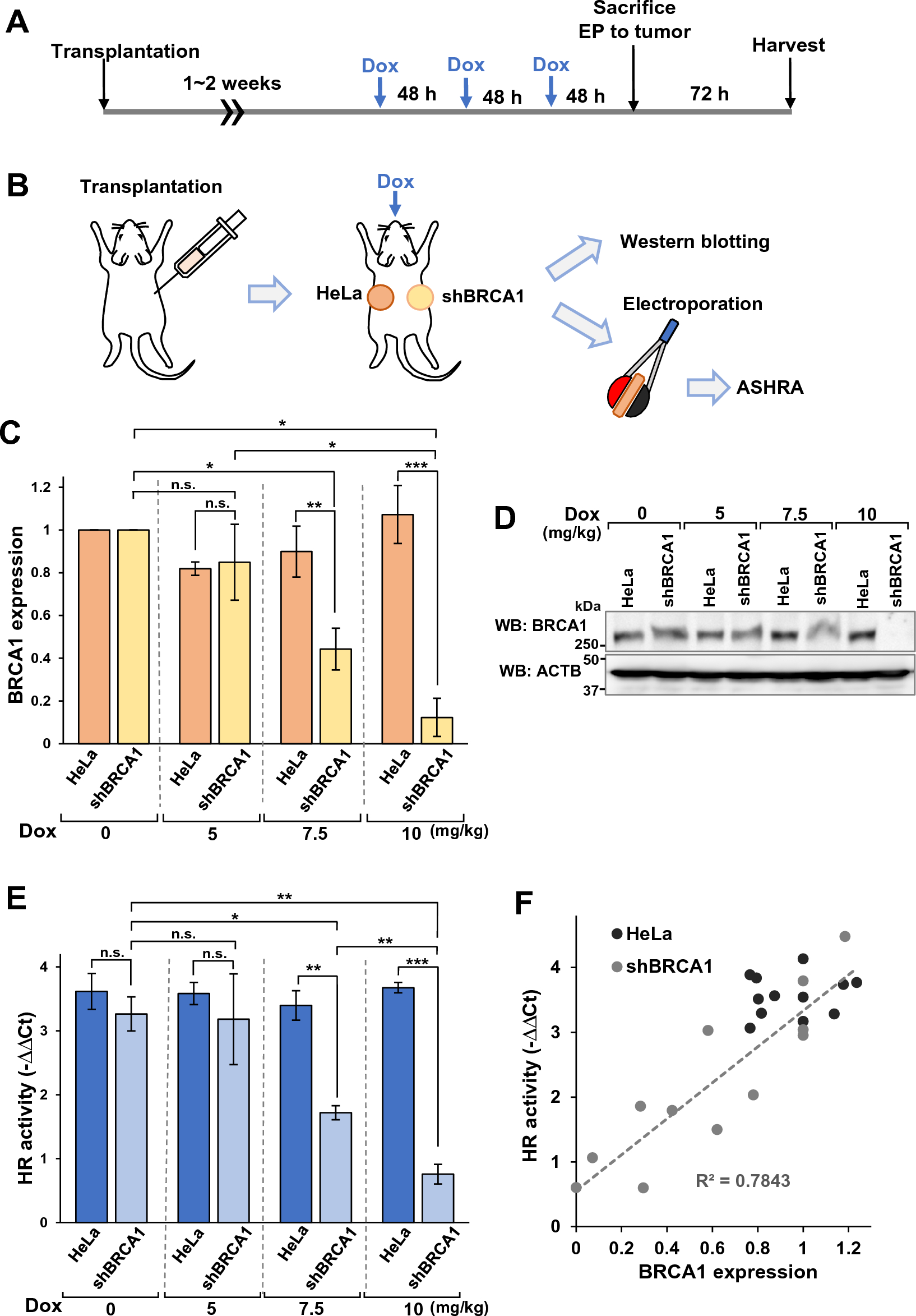
Figure 5

Evaluation of HR deficiency induced by BRCA1 knockdown in tumor tissues. (A, B) A schematic illustration of the BRCA1 knockdown procedure. (C, D) The tumor specimens excised after Dox administration were subjected to Western blotting. The density of bands in the blot was measured and the relative density of each condition was calculated. The mean relative density of the band of tumor samples from three individual mice with HeLa tumors (HeLa) or tet-shBRCA1 tumors (shBRCA1) is shown in (C). The mean and SEM of three independent experiments are shown. *p < 0.05, **p < 0.01, ***p < 0.001, n.s.: not significant. (E) The plasmids for ASHRA were introduced into the tumor specimens excised after Dox administration. After 72 h incubation, the samples were subjected to qPCR. The knock-in efficiency relative to that in samples expressing scrambled gRNA in each cell sample is shown as ΔΔCt values. The mean and SEM of three independent experiments are shown. *p < 0.05, **p < 0.01, ***p < 0.001, n.s.: not significant. (F) The BRCA1 expression shown in (C) and the HR activity shown in E were plotted. The broken line is the regression line of the data from HeLa-tet-shBRCA1 tumors.