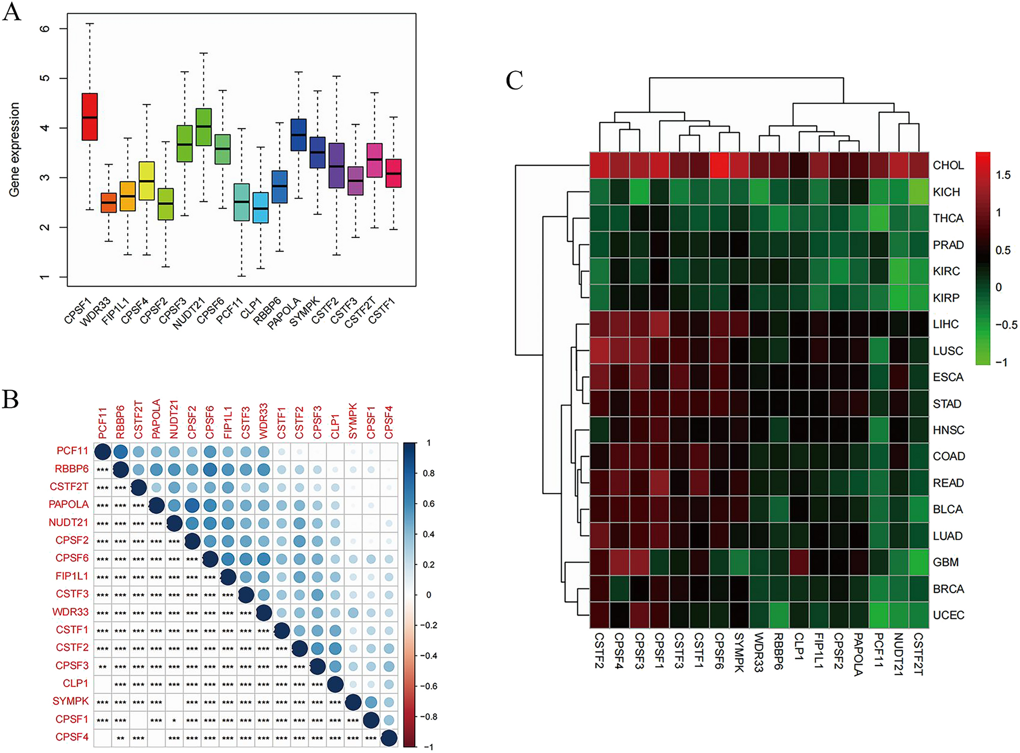
Figure 1

Expression levels and correlations between pre-mRNA 3′ end processing factors in various cancers from TCGA. (A) Overall expression of pre-mRNA 3′ end processing factors in 33 types of cancers. (B) Correlations between pre-mRNA 3′ end processing factors. Blue and red dots represent positive and negative correlations, respectively. (C) Expression data from TCGA database showing the expression of pre-mRNA 3′ end processing factors in 18 types of cancers. The color of each small rectangle represents high or low expression of pre-mRNA 3′ end processing factors in each cancer. Red and green indicate high and low expression, respectively.