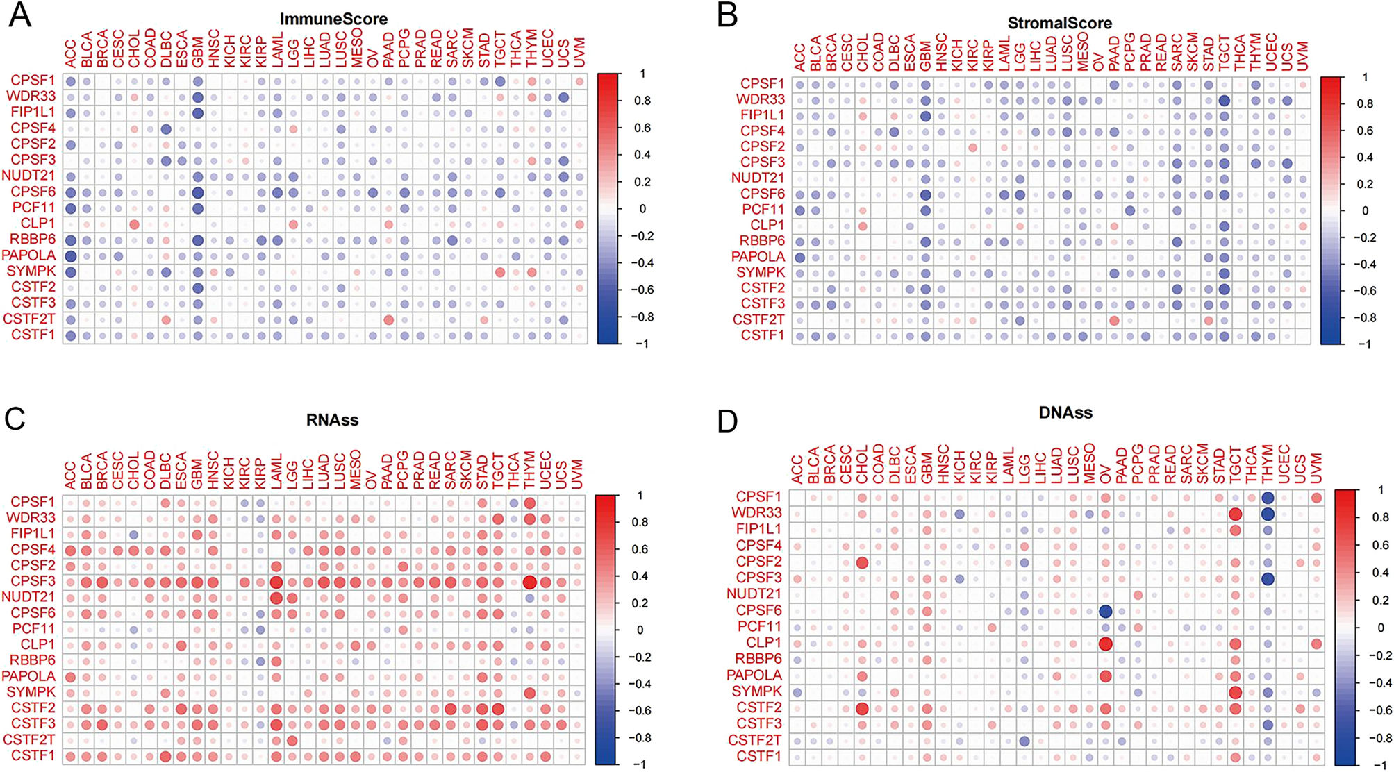
Figure 6

Correlation of pre-mRNA 3′ end processing factors expression with tumor microenvironment, Stemness score in pan-cancer. (A, B) Pre-mRNA 3′ end processing factors expression associated with stromal score and immune score in different cancers. Red dots indicate a positive correlation between gene expression in the tumor and stromal score, and blue dots indicate a negative correlation. (C, D) Pre-mRNA 3′ end processing factors expression associated with RNAss and DNAss in different cancers. Red dots indicate a positive correlation between gene expression in the tumor and immune score, and blue dots indicate a negative correlation. RNAss RNA stemness score, DNAss DNA stemness score. (For interpretation of the references to color in this figure legend, the reader is referred to the web version of this article. The color of the circle represents the correlation coefficient, red represents a positive correlation between gene expression and RNA score, while blue represents a negative correlation and the circle size is related to correlation.