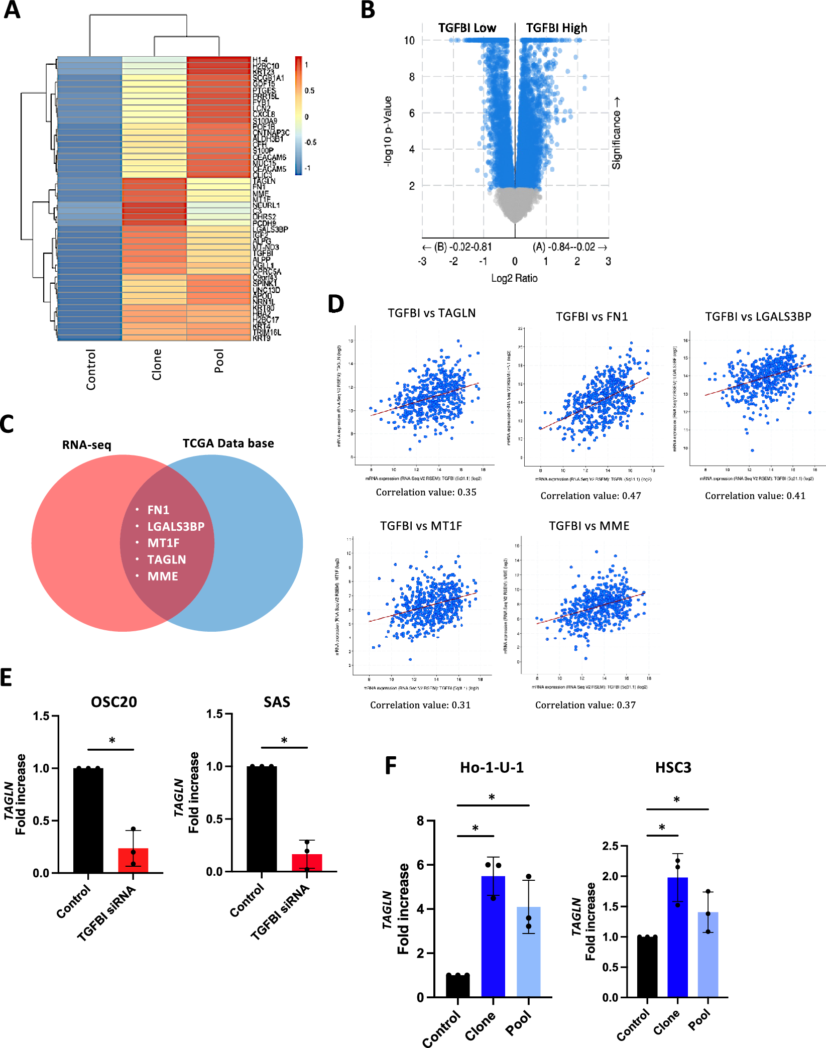
Figure 2

Identification of TAGLN in TGFBI-mediated signaling. (A) RNA-sequencing results of TGFBI-overexpressing Ho-1-U-1 cells (clone and pool) and control cells. Heat map displays the most related gene to TGFBI expression in Ho-1-U-1 cells. For generating heat map, we used these cut-off value, “Clone: log2(Clone expression/control expression) > 1” and “Pool: log2(Pool expression/ control expression) > 0.5”. (B) HNSCC patient gene expression profiles from TCGA Firehose Legacy. TCGA HNSCC patient gene expression analysis was used for realizing TGFBI related genes. (C) For identifying TGFBI-related genes by comparing RNA-sequencing results with HNSCC patient gene expression profiles from TCGA Firehose Legacy. Five genes (FN1, LGALS3BP, MT1F, TAGLN, and MME) were picked up by the following requirement, RNA-seq: log2(Clone expression/Pool expression) > 1, TCGA: Spearman’s rank correlation coefficient > 0.3 (P-value < 0.05), and Pearson’s correlation coefficient > 0.3 (P-value < 0.05). (D) Correlation of TGFBI expression to TAGLN, FN1, LGALS3BP, MT1F, and MME expression in HNSCC patients using data from TCGA Firehose Legacy. (E) Quantitative RT-PCR analysis of TAGLN expression in control and TGFBI-knockdown OSC20 and SAS cells. Data represent the mean ± SD of triplicates in each group. *P-value < 0.05. (F) Quantitative RT-PCR analysis of TAGLN expression in control, clone, and pool TGFBI-overexpressing Ho-1-U-1 and HSC3 cells. Data represent the mean ± SD of triplicates in each group. *P-value < 0.05.