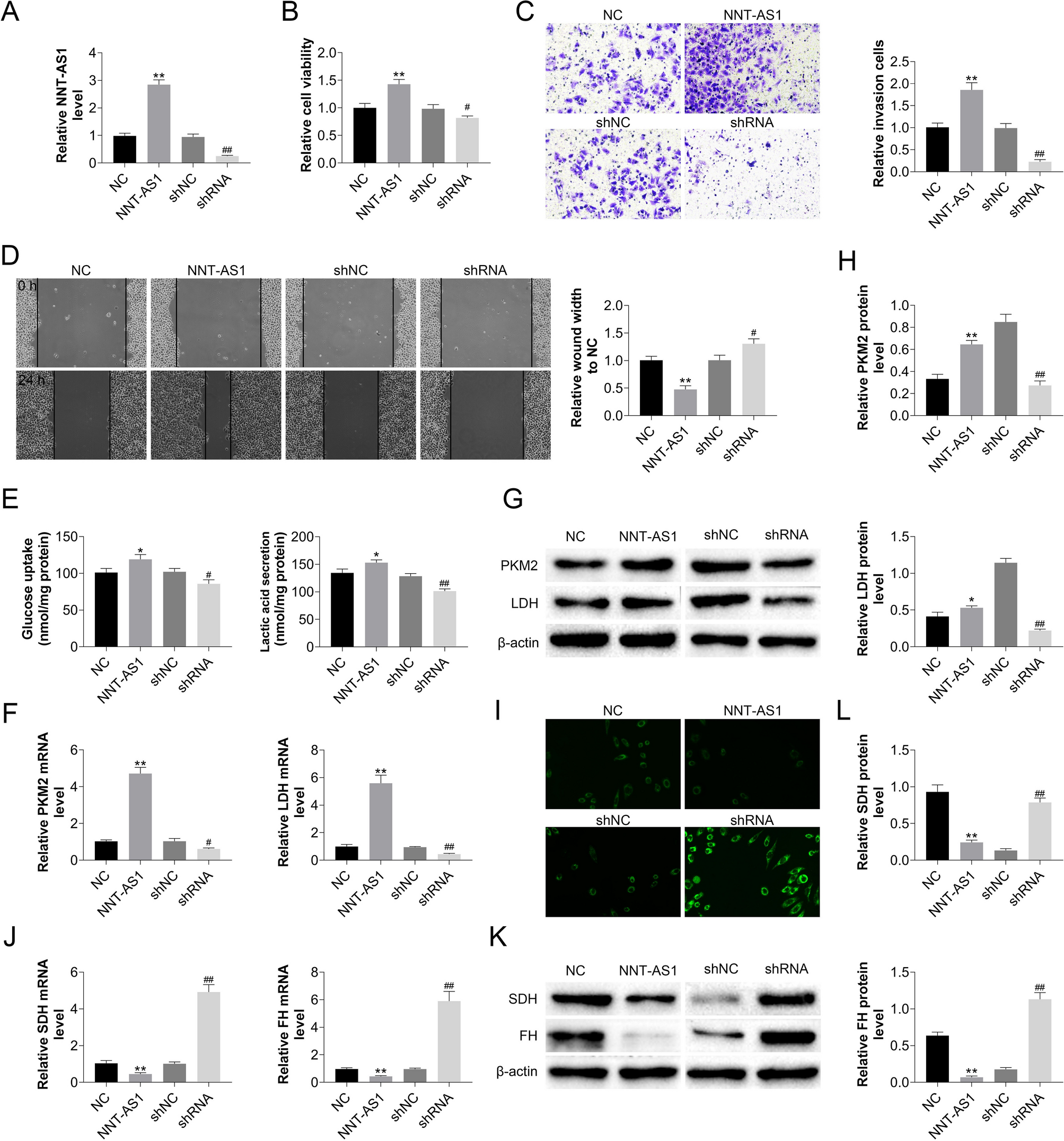
Figure 2

NNT-AS1 in CAFs-derived exosomes increases PDAC cell motility, invasion, proliferation, and glucose metabolism reprogramming. (A) Exosomes were isolated from CAFs cell lines that were trans-silenced/overexpressing NNT-AS1, and NNT-AS1 expression was confirmed by PCR. (B) CCK8 analyzed how the amount of NNT-AS1 in CAFs-derived exosomes affected the viability of PDAC cells. (C) The invasion of PDAC cells varied with the amount of NNT-AS1 in CAFs-derived exosomes, according to a transwell assay. (D) Experiments on wound healing confirmed that the CAFs-derived exosomes improved the motility of PDAC cells. (E) Glucose uptake and lactate secretion of these cells were quantified and normalized for cellular protein content. qRT-PCR and Western blot were used to assess PKM2 and LDH (two key enzymes in anaerobic glycolysis) (F–H); inverted fluorescence microscopy was utilized to investigate changes in mitochondrial activity, and SDH and FH (two key enzymes in aerobic glycolysis) were detected using qRT-PCR and Western blot (L–K). (Compared with NC, NNT-AS1 group (NNT-AS1 overexpression group) had *P < 0.05 or **P < 0.01 statistical difference; Compared with the shNC group, the shRNA group (NNT-AS1 silenced group) had a statistical difference of #P < 0.05 or ##P < 0.01).