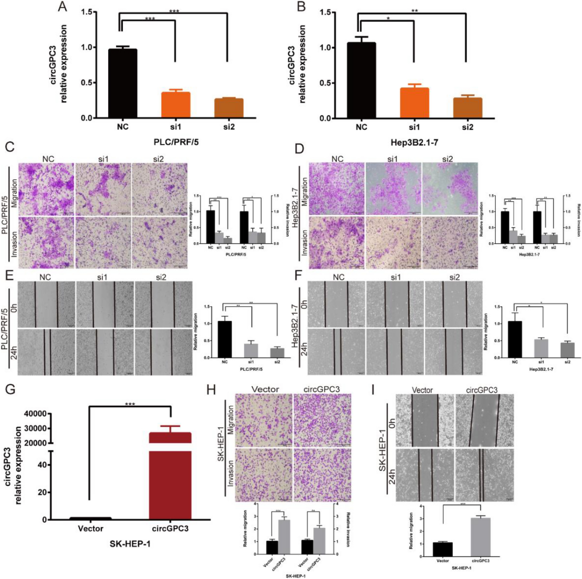
Figure 3

circGPC3 knockdown inhibits HCC cell migration and invasion. (A, B) qRT‒PCR was used to determine the expression of circGPC3 in PLC/PRF/5 and Hep3B2.1-7 cells transfected with two independent siRNAs targeting circGPC3. (C, D) Transwell assays were used to evaluate the migratory and invasive capabilities of PLC/PRF/5 and Hep3B2.1-7 cells when circGPC3 was downregulated. (E, F) Wound healing assays at 0 h and 24 h were performed to assess cell migratory capability after knocking down circGPC3 in PLC/PRF/5 and Hep3B2.1-7 cells. (G) qRT‒PCR was used to determine the expression of circGPC3 in SK-HEP-1 cells transfected with the circGPC3 overexpression plasmid. (H) Transwell assays were used to evaluate the migratory and invasive capabilities of SK-HEP-1 cells when circGPC3 was upregulated. (I) Cell migratory capability was assessed by the wound healing assay after upregulating the expression of circGPC3 in SK-HEP-1 cells. *p < 0.05, **p < 0.01, ***p < 0.001.