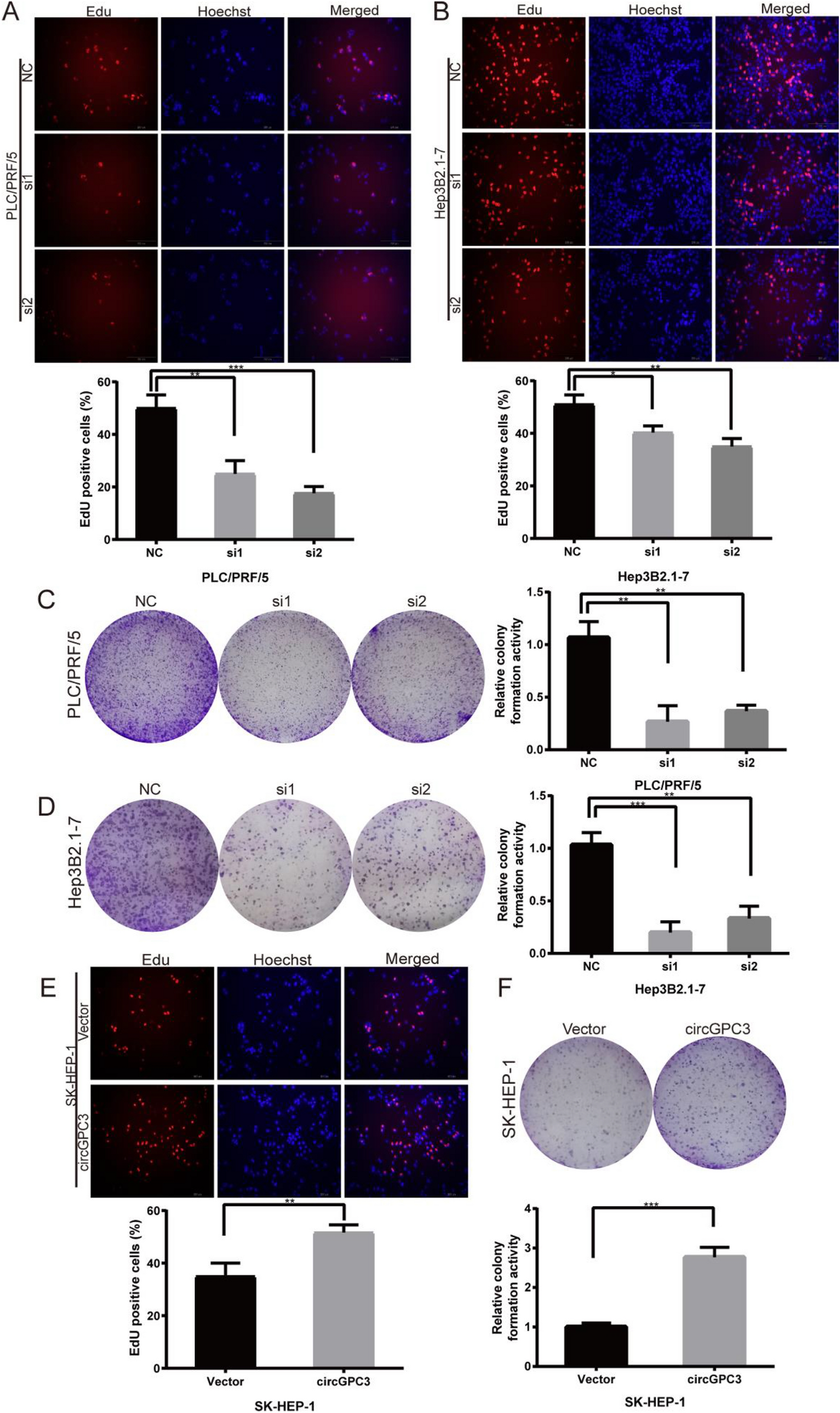
Figure 4

circGPC3 knockdown inhibits HCC cell proliferation. (A, B) EdU assays were used to evaluate the proliferative capacities of PLC/PRF/5 and Hep3B2.1-7 cells when circGPC3 was downregulated. (C, D) Colony formation assays were used to evaluate the proliferative capacities of PLC/PRF/5 and Hep3B2.1-7 cells. (E) EdU assays were used to evaluate the proliferative capacities of SK-HEP-1 cells when circGPC3 was upregulated. (F) Colony formation assays were used to evaluate the proliferative capacities of SK-HEP-1 cells. *p < 0.05, **p < 0.01, ***p < 0.001.